Maxim Integrated MAX31760EVKIT#Power Management IC Development Tools EVKIT FOR FAN SPEED CNTR WITH LUT
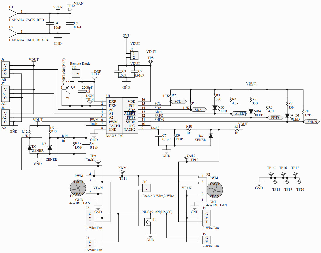
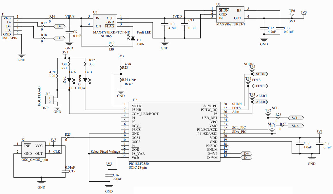
The MAX31760EVKIT-EVKIT# is an evaluation kit for the MAX31760 Precision Fan-Speed Controller with Nonvolatile Lookup Table, Communications and Telecom. This kit provides a complete platform for evaluating the features and performance of the MAX31760. It includes a MAX31760 evaluation board, a USB-to-I2C interface board, and a USB cable. The evaluation board features a MAX31760 fan-speed controller, a temperature sensor, and a fan connector. The USB-to-I2C interface board allows for easy connection to a PC for programming and monitoring. The kit also includes a software package with a graphical user interface (GUI) for configuring and monitoring the MAX31760. The GUI provides a convenient way to set up the fan-speed controller, program the nonvolatile lookup table, and monitor the fan speed and temperature. The MAX31760EVKIT-EVKIT# is an ideal tool for evaluating the features and performance of the MAX31760 Precision Fan-Speed Controller with Nonvolatile Lookup Table, Communications and Telecom.
- TypeParameter
- Factory Lead Time6 Weeks
- Published2014
- Part StatusActive
- Moisture Sensitivity Level (MSL)1 (Unlimited)
- TypePower Management
- FunctionFan Controller
- Utilized IC / PartMAX31760
- Supplied ContentsBoard(s)
- Evaluation KitYes
- REACH SVHCUnknown
- RoHS StatusROHS3 Compliant


Product
Brand
Articles
Tools












