Maxim Integrated MAX31865EVKIT#Data Conversion IC Development Tools MAX31865 Eval Kit
Description
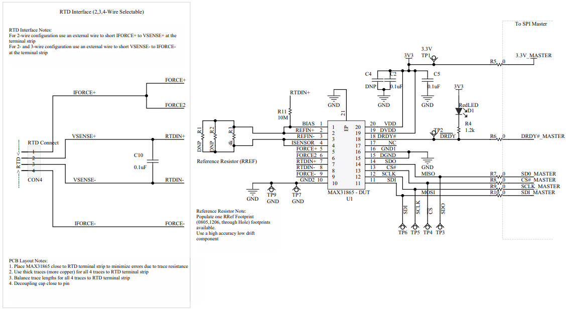
The MAX31865EVKIT-EVKIT# is an evaluation kit for the MAX31865 RTD-to-Digital Converter, designed for industrial temperature measurement. It includes a MAX31865 evaluation board, a USB-to-I2C interface board, and a USB cable. The evaluation board features a MAX31865 RTD-to-Digital converter, a precision RTD sensor, and a 3.3V regulator. The USB-to-I2C interface board provides a convenient way to connect the evaluation board to a PC for programming and data logging. The kit also includes a software package with a graphical user interface for configuring the MAX31865 and viewing the temperature data. The MAX31865EVKIT-EVKIT# is an ideal solution for evaluating and prototyping industrial temperature measurement applications.
Specifications
Maxim Integrated technical specifications, attributes, parameters and parts with similar specifications to Maxim Integrated .
- TypeParameter
- Factory Lead Time6 Weeks
- PackagingBulk
- Published2012
- Part StatusActive
- Moisture Sensitivity Level (MSL)1 (Unlimited)
- TypeInterface
- FunctionResistance-to-Digital Converter
- Operating Supply Voltage3.3V
- InterfaceSPI, USB
- Max Input Voltage5V
- Utilized IC / PartMAX31865
- Supplied ContentsBoard(s), Cable(s)
- Evaluation KitYes
- EmbeddedYes, MCU, 8-Bit
- Secondary AttributesOn-Board LEDs
- Height30mm
- Length297mm
- Width210mm
- RoHS StatusROHS3 Compliant
0 Similar Products Remaining
Technical Documents
Associated Products
| Part Number | Manufacturer | Description | Stock | RFQ |
|---|---|---|---|---|
| Microchip Technology | IC MCU 8BIT 32KB FLASH 28SOIC | 191 | RFQ |


Product
Brand
Articles
Tools














