Maxim Integrated MAX7313EVKIT+EVAL KIT MAX7313 (16-PORT I/O EX
Description
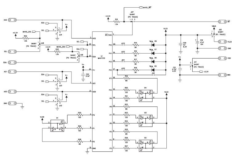
The Maxim Integrated MAX7313EVKIT+ is an evaluation kit for the MAX7313 I/O controller for notebook, computers, and peripherals. It includes a MAX7313EVKIT+ board, a MAX7313EVKIT+ software package, and a MAX7313EVKIT+ user guide. The MAX7313EVKIT+ board features a MAX7313 I/O controller, a USB-to-I2C interface, and a variety of I/O connectors. The MAX7313EVKIT+ software package provides a graphical user interface (GUI) for configuring and testing the MAX7313 I/O controller. The MAX7313EVKIT+ user guide provides detailed instructions for setting up and using the MAX7313EVKIT+ board. The MAX7313EVKIT+ is an ideal solution for quickly and easily evaluating the MAX7313 I/O controller for notebook, computers, and peripherals.
Specifications
Maxim Integrated technical specifications, attributes, parameters and parts with similar specifications to Maxim Integrated .
- TypeParameter
- Part StatusActive
- Moisture Sensitivity Level (MSL)1 (Unlimited)
- Evaluation KitYes
- Radiation HardeningNo
- RoHS StatusNon-RoHS Compliant
0 Similar Products Remaining
Technical Documents


Product
Brand
Articles
Tools






