Maxim Integrated MAX9611PMB1#Interface Development Tools MAX9611 Peripheral Module
Description
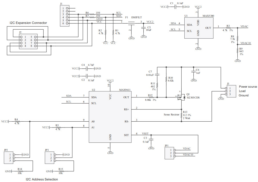
The Maxim Integrated MAX9611PMB1-PMB1#, MAX9611PMB1# is a peripheral module for the MAX9611 low-cost, low-power, 8-bit DAC with 2-wire serial interface. This module is designed to provide a simple and cost-effective solution for communications and telecom applications. It features a low-power, 8-bit DAC with a 2-wire serial interface, allowing for easy integration into existing systems. The module also includes a voltage reference, a temperature sensor, and a programmable gain amplifier. The module is designed to provide a high level of accuracy and reliability, making it ideal for use in a variety of applications.
Specifications
Maxim Integrated technical specifications, attributes, parameters and parts with similar specifications to Maxim Integrated .
- TypeParameter
- Factory Lead Time6 Weeks
- Package / CaseModule
- PackagingBulk
- Published2006
- Part StatusActive
- Moisture Sensitivity Level (MSL)1 (Unlimited)
- Max Operating Temperature125°C
- Min Operating Temperature-40°C
- Output TypeSingle-Ended
- Operating Supply Voltage5.5V
- Amplifier TypeCurrent Sense
- Output Current per Channel15mA
- Utilized IC / PartMAX9611
- Supplied ContentsBoard(s)
- Evaluation KitYes
- -3db Bandwidth4MHz
- Board TypeFully Populated
- Channels per IC1 - Single
- Current - Supply (Main IC)1.6mA
- FeaturesI2C
- REACH SVHCUnknown
- RoHS StatusROHS3 Compliant
0 Similar Products Remaining


Product
Brand
Articles
Tools









