Maxim Integrated MAX40010EVKIT#EVAL CURR SENSE AMP MAX40010
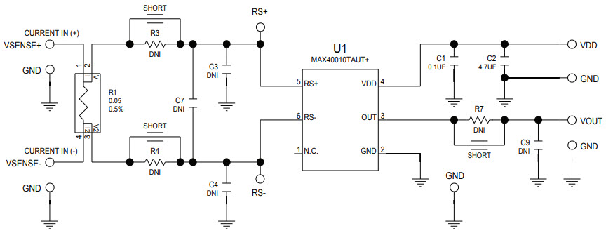
The MAX40010EVKIT-EVKIT# is an evaluation kit for the MAX40010LAWT+ 76V Precision, High-Voltage, Current-Sense Amplifier, Automotive and Transportation Applications. This kit includes a MAX40010LAWT+ IC, a MAX40010EVKIT# board, and a USB cable. The MAX40010LAWT+ IC is a high-precision, low-power, current-sense amplifier designed for automotive and transportation applications. It features a wide input voltage range of up to 76V, a low-noise, low-offset, and low-power operation. The MAX40010EVKIT# board provides a convenient platform for evaluating the MAX40010LAWT+ IC and its features. It includes a USB interface for easy connection to a PC, and a variety of test points and jumpers for easy evaluation of the IC's performance. The MAX40010EVKIT-EVKIT# is an ideal tool for evaluating the MAX40010LAWT+ IC and its features in automotive and transportation applications.
- TypeParameter
- Factory Lead Time6 Weeks
- Published2017
- Part StatusActive
- Moisture Sensitivity Level (MSL)1 (Unlimited)
- Output TypeSingle-Ended
- Amplifier TypeCurrent Sense
- Voltage - Supply, Single/Dual (±)2.7V~5.5V
- Utilized IC / PartMAX40010
- Supplied ContentsBoard(s)
- Board TypeFully Populated
- Channels per IC2 - Dual
- RoHS StatusROHS3 Compliant


Product
Brand
Articles
Tools











