Linear Technology/Analog Devices DC2839ALTC6115 DEMO BOARD
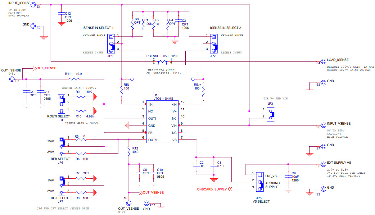
The Analog Devices DC2839A-A, DC2839A Demo Board is a versatile tool for automotive and transportation applications. It is equipped with the LTC6115 High-Voltage High-Side Current and Voltage Sense, which allows for precise current and voltage measurements in a wide range of automotive and transportation applications. The board is designed to provide a complete solution for monitoring and controlling current and voltage in automotive and transportation systems. It features a wide input voltage range of 4.5V to 60V, and can measure up to ±50A of current. The board also includes a variety of features such as over-voltage protection, over-current protection, and temperature monitoring. The board is also designed to be easy to use and configure, with a simple graphical user interface and a variety of software tools. The DC2839A-A, DC2839A Demo Board is an ideal solution for automotive and transportation applications that require precise current and voltage measurements.
- TypeParameter
- Factory Lead Time8 Weeks
- PackagingBox
- Part StatusActive
- Moisture Sensitivity Level (MSL)1 (Unlimited)
- Output TypeSingle-Ended
- Amplifier TypeCurrent Sense
- Voltage - Supply, Single/Dual (±)5V~100V
- Utilized IC / PartLTC6115
- Supplied ContentsBoard(s)
- Board TypeFully Populated
- Channels per IC1 - Single
- Current - Supply (Main IC)400μA
- RoHS StatusROHS3 Compliant
| Part Number | Manufacturer | Description | Stock | RFQ |
|---|---|---|---|---|
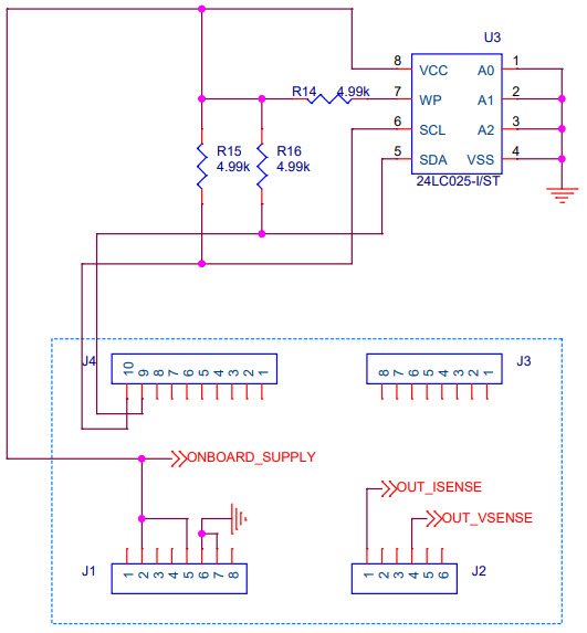
| Microchip Technology | MICROCHIP - 24LC025-I/ST - SERIAL EEPROM, 2KBIT, 400KHZ, TSSOP-8 | 25 | RFQ |


Product
Brand
Articles
Tools










