Maxim Integrated MAX40056EVKIT#EVAL MAX40056 AMP CURRENT SENSE
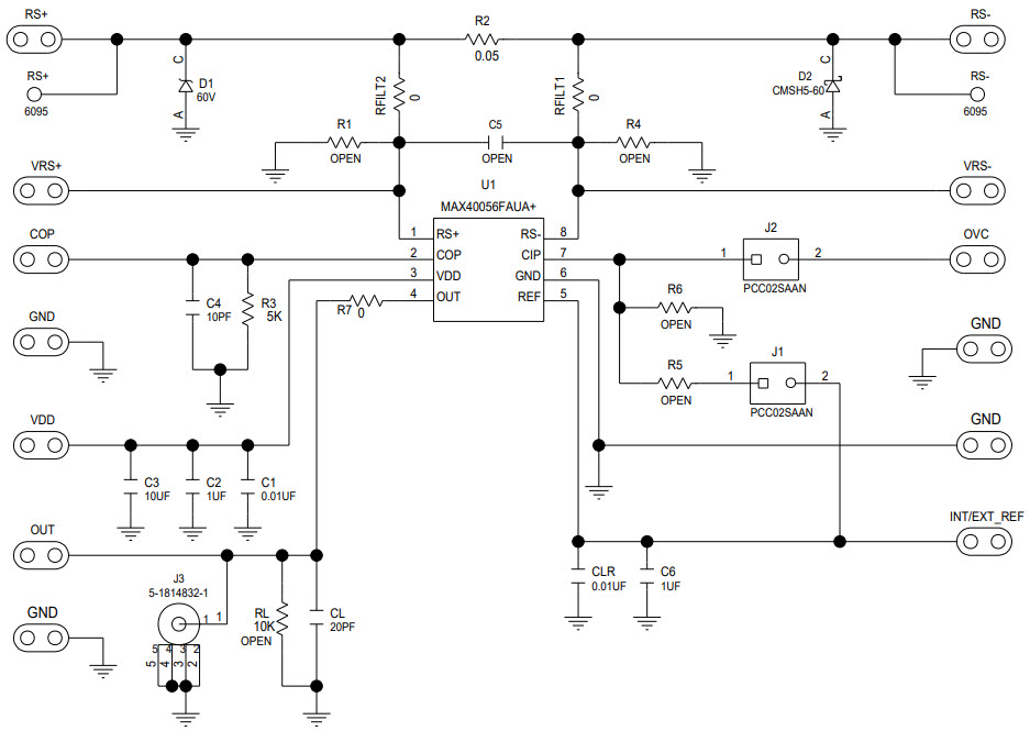
The MAX40056EVKIT-EVKIT# is an evaluation kit for the MAX40056T Bidirectional Current Sense Amplifier with PWM-Rejection, Instrumentation and Measurement. This kit includes a MAX40056T evaluation board, a MAX40056T-EVAL software, and a USB cable. The MAX40056T is a high-precision, low-power, bidirectional current sense amplifier with PWM-rejection, instrumentation, and measurement capabilities. It features a wide input voltage range of 2.7V to 5.5V, a wide input current range of ±2A, and a wide output voltage range of 0V to 5V. The MAX40056T also features a low-noise, low-distortion, and low-offset design, making it ideal for precision current sensing applications. The MAX40056EVKIT-EVKIT# is a great tool for evaluating the performance of the MAX40056T in a variety of applications.
- TypeParameter
- Factory Lead Time6 Weeks
- Part StatusActive
- Moisture Sensitivity Level (MSL)1 (Unlimited)
- Output TypeSingle-Ended
- Slew Rate1.5V/μs
- Amplifier TypeCurrent Sense
- Voltage - Supply, Single/Dual (±)2.7V~5.5V
- Utilized IC / PartMAX40056
- Supplied ContentsBoard(s)
- Current - Output / Channel20mA
- -3db Bandwidth300kHz
- Board TypeFully Populated
- Channels per IC1 - Single
- Current - Supply (Main IC)6mA
- RoHS StatusROHS3 Compliant


Product
Brand
Articles
Tools










