Maxim Integrated MAX34409EVKIT#Power Management IC Development Tools MAX34409 Eval Kit
Description
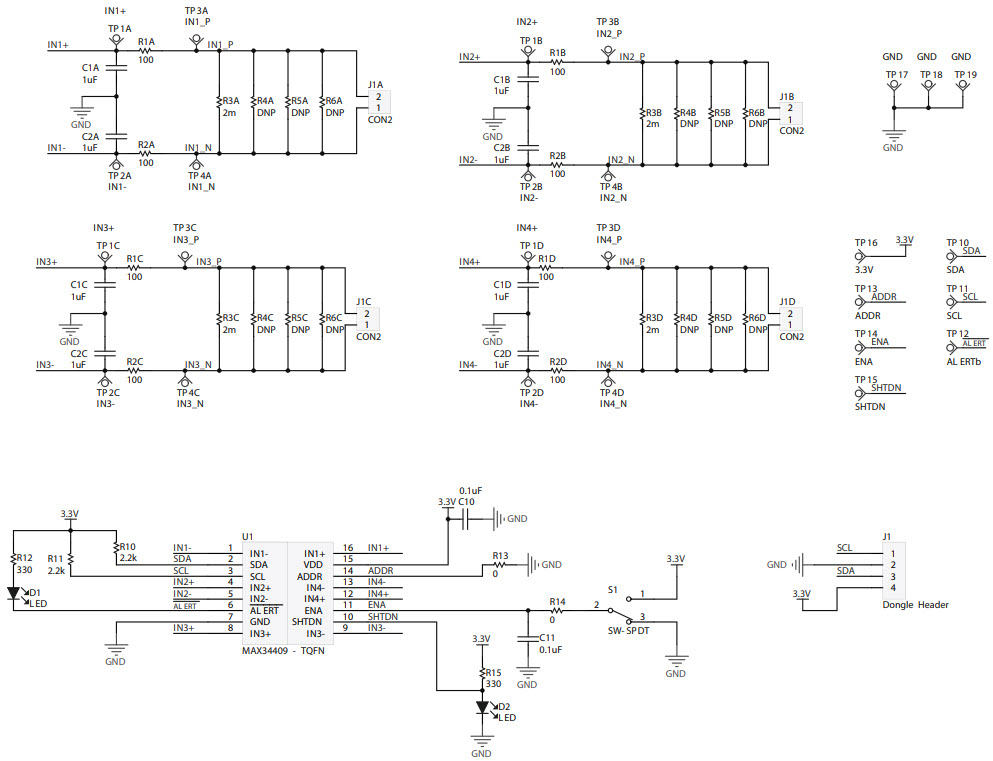
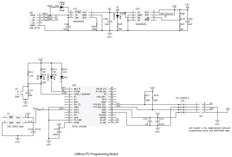
The MAX34409EVKIT-EVKIT# is an evaluation kit for the MAX34409 SMBus Dual/Quad Current Monitor Comparator, Communications and Telecom ICs. This kit provides a complete platform for evaluating the MAX34409 IC, allowing users to quickly and easily evaluate the features and performance of the device. The kit includes a MAX34409 evaluation board, a USB-to-SMBus adapter, and a USB cable. The evaluation board features a MAX34409 IC, a power supply, and a set of jumpers and switches for configuring the device. The USB-to-SMBus adapter allows users to connect the evaluation board to a PC for programming and monitoring. The kit also includes a comprehensive set of documentation, including a user guide, application notes, and reference designs.
Specifications
Maxim Integrated technical specifications, attributes, parameters and parts with similar specifications to Maxim Integrated .
- TypeParameter
- Factory Lead Time6 Weeks
- PackagingBulk
- Published2015
- Part StatusActive
- Moisture Sensitivity Level (MSL)1 (Unlimited)
- TypePower Management
- FunctionCurrent Monitor
- Operating Supply Voltage5V
- Max Input Voltage5V
- Utilized IC / PartMAX34409
- Supplied ContentsBoard(s), Cable(s)
- Evaluation KitYes
- Primary Attributes4-Channel (Quad)
- Secondary AttributesGraphical User Interface
- Height30mm
- Length297mm
- Width210mm
- RoHS StatusROHS3 Compliant
0 Similar Products Remaining
Technical Documents
Associated Products
| Part Number | Manufacturer | Description | Stock | RFQ |
|---|---|---|---|---|
| Microchip Technology | IC MCU 8BIT 32KB FLASH 28SOIC | 191 | RFQ |


Product
Brand
Articles
Tools














