Microchip Technology MSCSICMDD/REF1Power Management IC Development Tools DUAL SIC DRIVER BOARD
Description
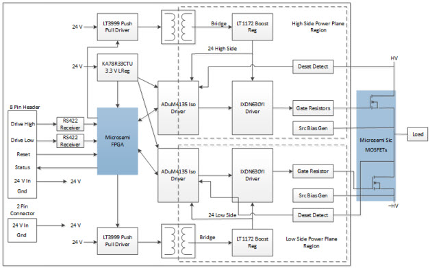
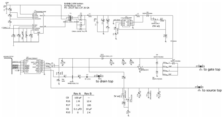
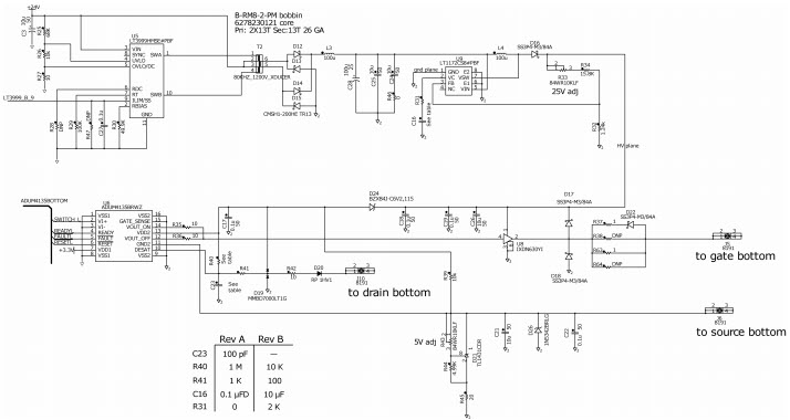
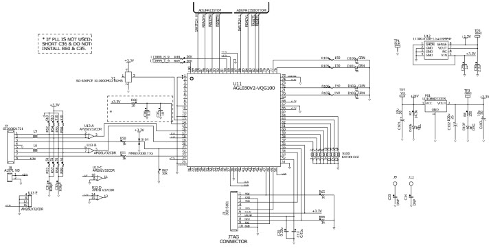
The Microchip Technology MSCSICMDD-REF1, MSCSICMDD/REF1, Dual SiC MOSFET Driver Reference Design is a reference design for computers and peripherals that provides a high-performance, low-cost solution for driving SiC MOSFETs. It features a dual-channel driver with a wide range of operating voltages, adjustable current limits, and a wide range of switching frequencies. The design also includes a comprehensive set of protection features, including over-temperature, over-current, and under-voltage protection. The reference design is ideal for applications such as motor control, power conversion, and power management.
Specifications
Microchip Technology technical specifications, attributes, parameters and parts with similar specifications to Microchip Technology .
- TypeParameter
- Tool Is For Evaluation OfSiC MOSFET Driver
- Factory Pack QuantityFactory Pack Quantity1
- Unit Weight3 lbs
- PackagingBulk
- TypeGate Driver
- Output Voltage-
- Output Current30 A
- ProductReference Boards
- Input Voltage24 V
0 Similar Products Remaining
Associated Products
| Part Number | Manufacturer | Description | Stock | RFQ |
|---|---|---|---|---|
| Analog Devices Inc. | DGTL ISO 5KV 1CH GATE DVR 16SOIC | 9 | RFQ | |
| Texas Instruments | Precision adjustable (programmable) shunt reference 8-SOIC 0 to 70 | 3229 | RFQ | |
| Texas Instruments | TEXAS INSTRUMENTS - AM26LV32CDR - LINE DIFFERENTIAL DRIVER | 22500 | RFQ | |
| STMicroelectronics | STMICROELECTRONICS - LD1086DT33TR - Fixed LDO Voltage Regulator, 6.3V to 30V, 1.3V Dropout, 3.3Vout, 1.5Aout, TO-252-3 | 10848 | RFQ |


Product
Brand
Articles
Tools















