Seeed Technology Co., Ltd 101020637GROVE 3AXIS ANALOG ACCELEROMETER
Description
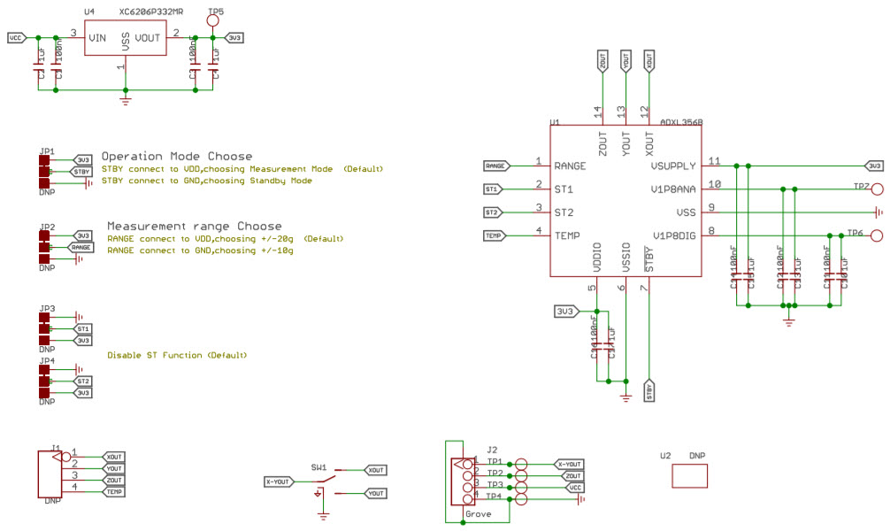
Seeed Technology Co.,Ltd 101020637-101020637, 101020637, Grove - 3-Axis Analog Accelerometer ±20g (ADXL356B) Evaluation Kit is an instrumentation and measurement device designed to measure acceleration in three axes. It is capable of measuring acceleration up to ±20g and is suitable for a wide range of applications such as motion sensing, vibration monitoring, and tilt sensing. The kit includes an ADXL356B accelerometer, a Grove Base Shield, and a Grove Cable. The Grove Base Shield allows the accelerometer to be connected to a microcontroller or other device, while the Grove Cable provides power and data connections. The kit also includes a user manual and example code to help users get started quickly.
Specifications
Seeed Technology Co., Ltd technical specifications, attributes, parameters and parts with similar specifications to Seeed Technology Co., Ltd .
- TypeParameter
- Factory Lead Time14 Weeks
- Part StatusActive
- Moisture Sensitivity Level (MSL)1 (Unlimited)
- TypeSensor
- FunctionAccelerometer
- Utilized IC / PartADXL356B
- ContentsBoard(s)
- PlatformGrove
0 Similar Products Remaining
Technical Documents
Associated Products
| Part Number | Manufacturer | Description | Stock | RFQ |
|---|---|---|---|---|
| Analog Devices Inc. | HIGH PERF 3-AXIS ANALOG 2G/4G AC | 15 | BUY |


Product
Brand
Articles
Tools














