Seeed Technology Co., Ltd 101020638GROVE 3AXIS ANALOG ACCELEROMETER
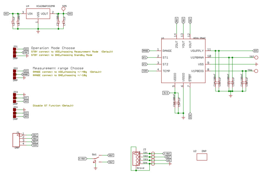
Seeed Technology Co.,Ltd 101020638-101020638, 101020638, Grove - 3-Axis Analog Accelerometer ±40g (ADXL356C) Evaluation Kit is an instrumentation and measurement device designed to measure acceleration in three axes. It is capable of measuring acceleration up to ±40g and is suitable for a wide range of applications such as automotive, robotics, and industrial automation. The kit includes an ADXL356C accelerometer, a Grove Base Shield, and a Grove Cable. The ADXL356C accelerometer is a low-power, low-noise, high-resolution device that is capable of measuring acceleration in three axes. The Grove Base Shield and Grove Cable allow for easy connection to the Arduino platform. The kit also includes a comprehensive user manual and example code to help users get started quickly.
- TypeParameter
- Factory Lead Time14 Weeks
- Part StatusActive
- Moisture Sensitivity Level (MSL)1 (Unlimited)
- TypeSensor
- FunctionAccelerometer
- Utilized IC / PartADXL356C
- ContentsBoard(s)
- PlatformGrove
| Part Number | Manufacturer | Description | Stock | RFQ |
|---|---|---|---|---|
| Analog Devices Inc. | HIGH PERF 3-AXIS ANALOG 2G/8G AC | 7 | RFQ | |
| Analog Devices Inc. | ACCEL 10-40G ANALOG 14CLCC | 1159 | RFQ |


Product
Brand
Articles
Tools














