SparkFun Electronics BOB-14874CONFIGURABLE OPAMP BOARD TSH82
Description
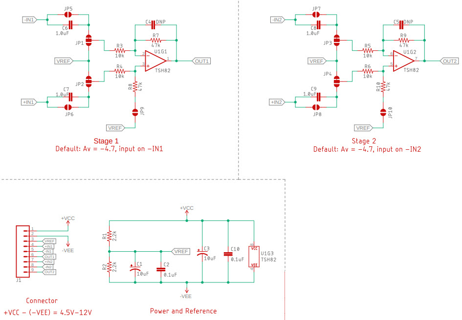
The SparkFun Configurable Op-Amp Board based on TSH82, Power Management IC (BOB-14874) is a versatile and easy-to-use board that allows users to quickly and easily configure and control a wide range of operational amplifiers. This board features a TSH82 power management IC, which provides a wide range of features including adjustable gain, adjustable offset, adjustable slew rate, and adjustable power supply voltage. The board also includes a variety of connectors and headers for easy connection to other components. With its wide range of features and easy-to-use design, the BOB-14874 is an ideal choice for any project requiring a configurable operational amplifier.
Specifications
SparkFun Electronics technical specifications, attributes, parameters and parts with similar specifications to SparkFun Electronics .
- TypeParameter
- Factory Lead Time2 Weeks
- PackagingBulk
- Part StatusActive
- Moisture Sensitivity Level (MSL)1 (Unlimited)
- Output TypeSingle-Ended, Rail-to-Rail
- Slew Rate118V/μs
- Amplifier TypeGeneral Purpose
- Voltage - Supply, Single/Dual (±)4.5V~12V ±2.25V~6V
- Utilized IC / PartTSH82
- Supplied ContentsBoard(s)
- -3db Bandwidth100MHz
- Board TypeFully Populated
- Channels per IC2 - Dual
- Current - Supply (Main IC)9.8mA
- RoHS StatusNon-RoHS Compliant
0 Similar Products Remaining
Technical Documents
Associated Products
| Part Number | Manufacturer | Description | Stock | RFQ |
|---|---|---|---|---|
| ROHM Semiconductor | IC CTLR DC-DC CONV QUASI 8SOIC | 1790 | RFQ |


Product
Brand
Articles
Tools













