STMicroelectronics STEVAL-IHM029V2STMICROELECTRONICS STEVAL-IHM029V2 EVAL BOARD, VIPER16 MOTOR CONTROL, STM8
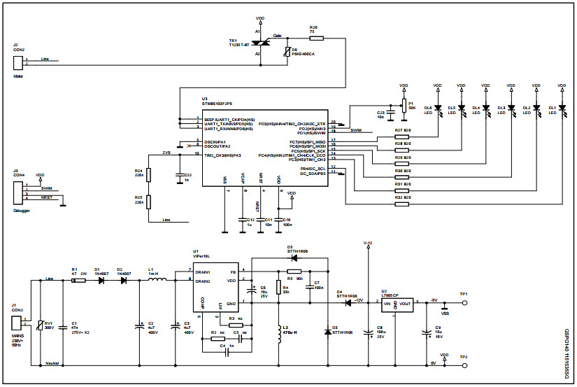
The STMicroelectronics STEVAL-IHM029V2 is a universal motor control evaluation board based on the STM8S103F2 microcontroller unit (MCU) and T1235T TRIAC. It is designed for use in consumer electronics applications, such as home appliances, power tools, and other motor-driven products. The board features a wide range of features, including a high-performance 8-bit MCU, a TRIAC driver, a power supply, a voltage regulator, and a range of analog and digital I/O. It also includes a comprehensive set of software libraries and example code to help users quickly develop their own motor control applications. The board is also compatible with a range of development tools, including the STM8CubeMX software, which allows users to configure and generate code for their motor control applications.
- TypeParameter
- Part StatusActive
- Moisture Sensitivity Level (MSL)1 (Unlimited)
- TypePower Management
- FunctionMotor Controller/Driver
- Utilized IC / PartSTM8S103F2, T1235T
- Supplied ContentsBoard(s)
- Evaluation KitYes
- EmbeddedYes, MCU, 8-Bit
- Secondary AttributesOn-Board LEDs
- REACH SVHCNo SVHC
- RoHS StatusROHS3 Compliant
| Part Number | Manufacturer | Description | Stock | RFQ |
|---|---|---|---|---|
| Texas Instruments | Operational Amplifiers - Op Amps Auto 1.8V RRIO OP AMP | 2006 | RFQ | |
| Texas Instruments | IC OPAMP GP 1 CIRCUIT SC70-5 | 3785 | RFQ | |
| Texas Instruments | IC OP AMP RRIO LV LP SOT-23-5 | 10000 | RFQ |


Product
Brand
Articles
Tools














