STMicroelectronics STEVAL-IPM05FEVAL BOARD FOR STGIF5CH60TS-L
Description
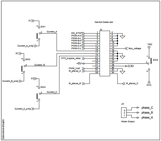
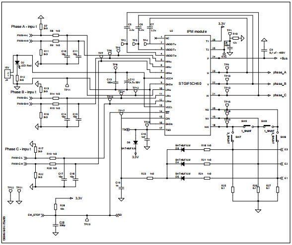
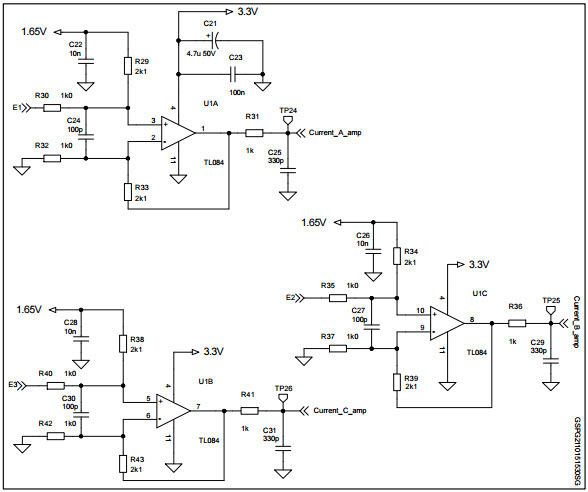
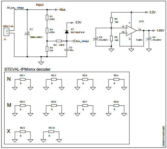
The STMicroelectronics STEVAL-IPM05F Motor Control Power Board is a powerful and versatile solution for motor control applications. It is based on the SLLIMM 2nd series module STGIF5CH60TS-L of IGBT IPMs, and is designed for use in consumer electronics. The board features a wide range of features, including a high-performance motor control system, a wide range of power supply options, and a comprehensive set of safety features. It is capable of controlling up to five motors simultaneously, and can be used for a variety of applications, including robotics, home automation, and industrial automation. The board is also equipped with a range of diagnostic and monitoring features, allowing for easy troubleshooting and maintenance.
Specifications
STMicroelectronics technical specifications, attributes, parameters and parts with similar specifications to STMicroelectronics .
- TypeParameter
- SeriesSLLIMM™
- Part StatusActive
- Moisture Sensitivity Level (MSL)1 (Unlimited)
- TypePower Management
- FunctionMotor Controller/Driver
- Utilized IC / PartSTGIF5CH60TS-L
- Supplied ContentsBoard(s)
- Evaluation KitYes
- Secondary AttributesOver Current and Temperature Protection
- RoHS StatusROHS3 Compliant
0 Similar Products Remaining
Technical Documents
Associated Products
| Part Number | Manufacturer | Description | Stock | RFQ |
|---|---|---|---|---|
| STMicroelectronics | TSV994 Series 5.5 V 20 MHz Rail-to-Rail GBP Operational Amplifier - SOIC-14 | 25000 | RFQ | |
| STMicroelectronics | SLLIMM(TM) - 2ND SERIES IPM, 3-P | 143 | RFQ |


Product
Brand
Articles
Tools



















