STMicroelectronics STEVAL-IPM10FEVAL BOARD FOR STGIF10CH60TS-L
Description
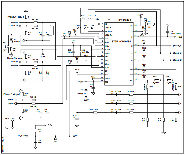
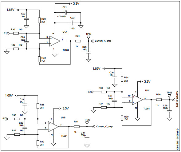
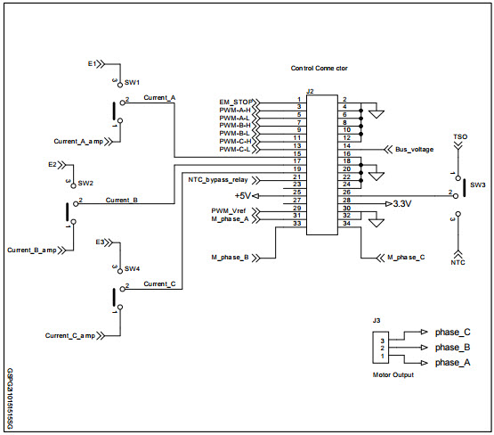
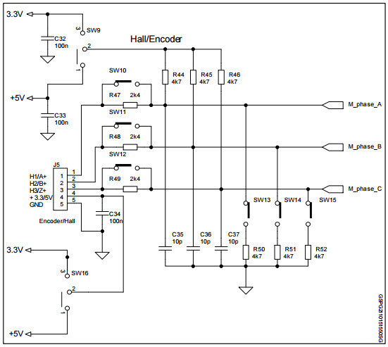
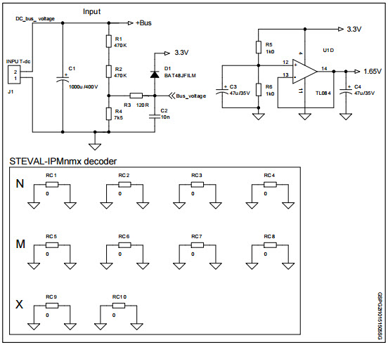
The STMicroelectronics STEVAL-IPM10F Motor Control Power Board is a consumer electronics device designed to provide efficient and reliable motor control. It is based on the SLLIMM 2nd series module STGIF10CH60TS-L of IGBT IPMs, which offers high-performance and low-power consumption. The board features a wide range of protection functions, including over-temperature, over-current, and short-circuit protection. It also includes a built-in PFC controller, allowing for a wide range of input voltages. The board is suitable for a variety of applications, including motor control, lighting, and industrial automation.
Specifications
STMicroelectronics technical specifications, attributes, parameters and parts with similar specifications to STMicroelectronics .
- TypeParameter
- SeriesSLLIMM™
- Part StatusActive
- Moisture Sensitivity Level (MSL)1 (Unlimited)
- TypePower Management
- FunctionMotor Controller/Driver
- Utilized IC / PartSTGIF10CH60TS-L
- Supplied ContentsBoard(s)
- Evaluation KitYes
- Secondary AttributesOver Current and Temperature Protection
- RoHS StatusROHS3 Compliant
0 Similar Products Remaining
Technical Documents
Associated Products
| Part Number | Manufacturer | Description | Stock | RFQ |
|---|---|---|---|---|
| STMicroelectronics | IC OPAMP GP 20MHZ RRO 14TSSOP | 100 | RFQ | |
| STMicroelectronics | IC OPAMP GP 20MHZ RRO 14SO | 50 | RFQ | |
| STMicroelectronics | SLLIMM(TM) - 2ND SERIES IPM, 3-P | 14 | RFQ | |
| STMicroelectronics | IC OPAMP GP 20MHZ RRO 14TSSOP | 0 | RFQ | |
| STMicroelectronics | TSV994 Series 5.5 V 20 MHz Rail-to-Rail GBP Operational Amplifier - SOIC-14 | 25000 | RFQ | |
| STMicroelectronics | IC OPAMP GP 20MHZ RRO 14TSSOP | 10 | RFQ | |
| STMicroelectronics | IC OPAMP GP 20MHZ RRO 14TSSOP | 1963 | RFQ | |
| STMicroelectronics | IC OPAMP GP 20MHZ RRO 14SO | 53 | RFQ | |
| STMicroelectronics | IC OPAMP GP 20MHZ RRO 14SO | 721 | RFQ |


Product
Brand
Articles
Tools




















