STMicroelectronics STEVAL-IPM07FEVAL BOARD FOR STGIF7CH60TS-L
Description
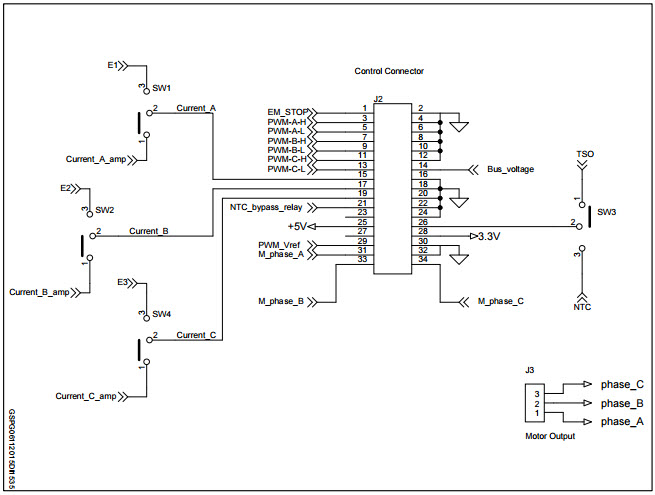
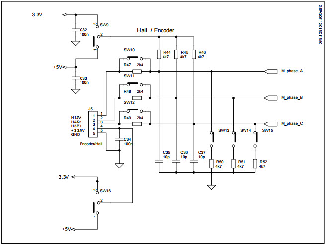
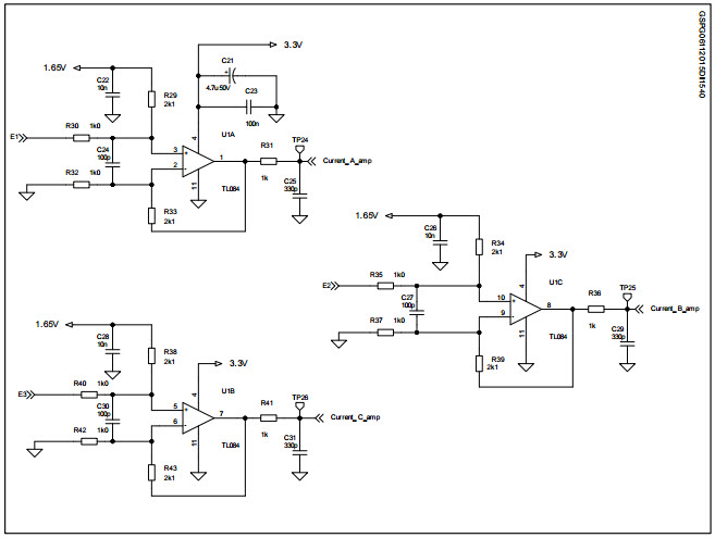
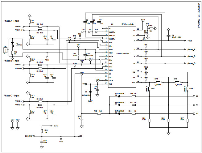
The STMicroelectronics STEVAL-IPM07F Motor Control Power Board is a powerful and versatile solution for motor control applications. It is based on the SLLIMM 2nd series module STGIF7CH60TS-L of IGBT IPMs, and is designed for use in consumer electronics. The board features a wide range of features, including a high-performance motor control system, a wide range of power supply options, and a comprehensive set of safety features. It is also equipped with a variety of communication interfaces, including CAN, LIN, and Ethernet, allowing for easy integration into existing systems. The board is also designed to be highly reliable and efficient, making it an ideal choice for motor control applications.
Specifications
STMicroelectronics technical specifications, attributes, parameters and parts with similar specifications to STMicroelectronics .
- TypeParameter
- SeriesSLLIMM™
- Part StatusActive
- Moisture Sensitivity Level (MSL)1 (Unlimited)
- TypePower Management
- FunctionMotor Controller/Driver
- Utilized IC / PartSTGIF7CH60TS-L
- Supplied ContentsBoard(s)
- Evaluation KitYes
- Secondary AttributesOver Current and Temperature Protection
- RoHS StatusROHS3 Compliant
0 Similar Products Remaining
Technical Documents
Associated Products
| Part Number | Manufacturer | Description | Stock | RFQ |
|---|---|---|---|---|
| STMicroelectronics | IC OPAMP GP 20MHZ RRO 14TSSOP | 100 | RFQ | |
| STMicroelectronics | IC OPAMP GP 20MHZ RRO 14SO | 50 | RFQ | |
| STMicroelectronics | SLLIMM 2ND SERIES IPM, 3-PHASE I | 1 | RFQ | |
| STMicroelectronics | IC OPAMP GP 20MHZ RRO 14TSSOP | 0 | RFQ | |
| STMicroelectronics | TSV994 Series 5.5 V 20 MHz Rail-to-Rail GBP Operational Amplifier - SOIC-14 | 25000 | RFQ | |
| STMicroelectronics | IC OPAMP GP 20MHZ RRO 14TSSOP | 10 | RFQ | |
| STMicroelectronics | IC OPAMP GP 20MHZ RRO 14TSSOP | 1963 | RFQ | |
| STMicroelectronics | IC OPAMP GP 20MHZ RRO 14SO | 53 | RFQ | |
| STMicroelectronics | IC OPAMP GP 20MHZ RRO 14SO | 721 | RFQ |


Product
Brand
Articles
Tools




















