STMicroelectronics STEVAL-IPM08BMOTOR CONTROL POWER BOARD BASED
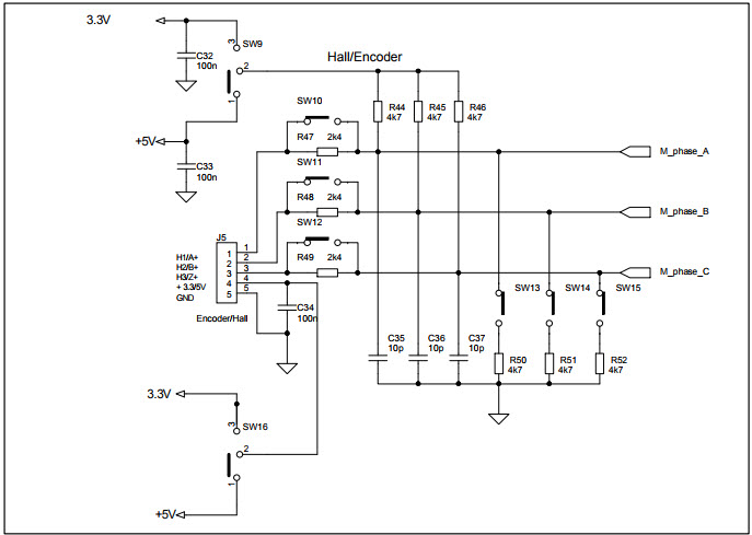
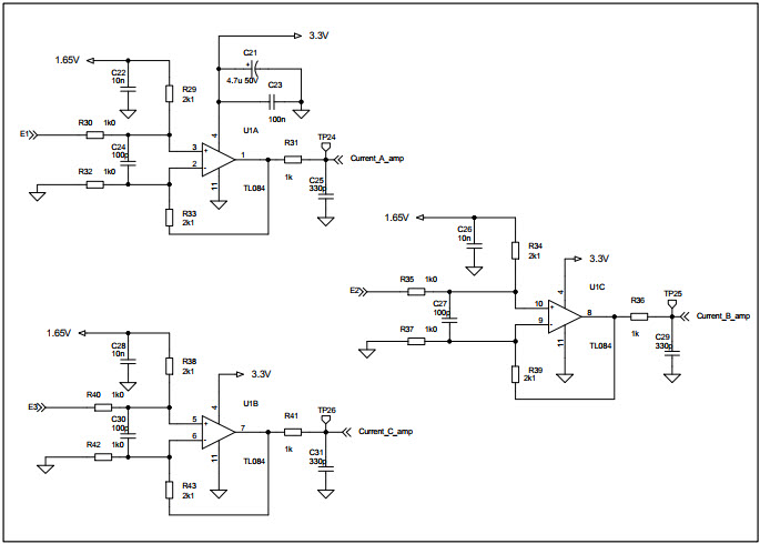
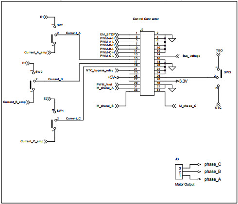
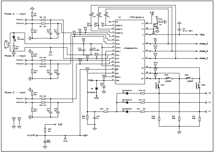
The STMicroelectronics STEVAL-IPM08B Motor Control Power Evaluation Board is a powerful and versatile tool for evaluating the performance of the SLLIMM 2nd series of IGBT Intelligent Power Modules (IPMs). It is designed for use in consumer electronics applications, such as motor control, lighting, and power conversion. The board features a wide range of features, including a high-performance STM32F103 microcontroller, a wide range of power components, and a comprehensive set of software tools. The board is capable of controlling up to three-phase motors, and can be used to evaluate the performance of the IPMs in a variety of applications. It is also capable of providing a wide range of protection features, such as over-current, over-voltage, and short-circuit protection. The board is easy to use and provides a comprehensive set of features for evaluating the performance of the IPMs.
- TypeParameter
- Part StatusActive
- Moisture Sensitivity Level (MSL)1 (Unlimited)
- TypePower Management
- FunctionMotor Controller/Driver
- Utilized IC / PartSTGIB8CH60TS-L
- Supplied ContentsBoard(s)
- RoHS StatusRoHS Compliant
| Part Number | Manufacturer | Description | Stock | RFQ |
|---|---|---|---|---|
| STMicroelectronics | IC OPAMP GP 20MHZ RRO 14TSSOP | 0 | RFQ | |
| STMicroelectronics | IC OPAMP GP 20MHZ RRO 14SO | 0 | RFQ | |
| STMicroelectronics | SLLIMM | 0 | RFQ | |
| STMicroelectronics | IC OPAMP GP 20MHZ RRO 14TSSOP | 0 | RFQ | |
| STMicroelectronics | TSV994 Series 5.5 V 20 MHz Rail-to-Rail GBP Operational Amplifier - SOIC-14 | 25000 | RFQ | |
| STMicroelectronics | IC OPAMP GP 20MHZ RRO 14TSSOP | 0 | RFQ | |
| STMicroelectronics | IC OPAMP GP 20MHZ RRO 14TSSOP | 1963 | RFQ | |
| STMicroelectronics | IC OPAMP GP 20MHZ RRO 14SO | 0 | RFQ | |
| STMicroelectronics | IC OPAMP GP 20MHZ RRO 14SO | 0 | RFQ |


Product
Brand
Articles
Tools




















