STMicroelectronics STEVAL-ILL039V2LED Lighting Development Tools STLDC08 4 LED Board Step-Up controller
Description
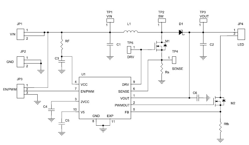
The STMicroelectronics STEVAL-ILL039V2 Demonstration Board is a versatile platform for evaluating the performance of the STLDC08 Step-up current controller for 4 LEDs. This board is designed to provide a complete solution for driving up to four LEDs with a single power supply. It features a wide input voltage range of 2.5V to 5.5V, adjustable output current up to 25mA, and a wide range of dimming options. The board also includes a Power Management IC (PMIC) to provide efficient power conversion and protection. The STEVAL-ILL039V2 is an ideal solution for applications such as automotive lighting, industrial lighting, and consumer lighting.
Specifications
STMicroelectronics technical specifications, attributes, parameters and parts with similar specifications to STMicroelectronics .
- TypeParameter
- PackagingBulk
- Part StatusActive
- Moisture Sensitivity Level (MSL)1 (Unlimited)
- Number of Outputs1
- Operating Supply Voltage3.6V
- Output Current300mA
- Min Input Voltage800mV
- Max Input Voltage3.6V
- Output Current per Channel400mA
- Utilized IC / PartSTLDC08
- Supplied ContentsBoard(s)
- Evaluation KitYes
- Outputs and Type1, Non-Isolated
- FeaturesDimmable
- REACH SVHCNo SVHC
- RoHS StatusROHS3 Compliant
0 Similar Products Remaining


Product
Brand
Articles
Tools








