MP1584EN Step-Down Converter: Datasheet, Pinout and Circuit
2 Terminals DC DC Voltage Regulator 1206 (3216 Metric)
MP1584EN is a high frequency step-down converter with an integrated internal high-side high voltage power MOSFET. This article mainly convers pinout, datasheet, specifications, applications and other details about MP1584EN.

Buck 3A DC Converter Step Down Module
MP1584EN Pinout

MP1584EN Pinout

MP1584EN Description
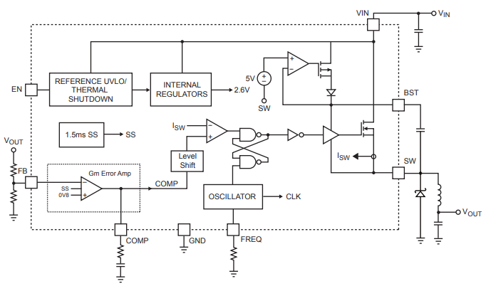
The MP1584EN is a high-frequency step-down converter with an integrated internal high-side high voltage power MOSFET. It provides 3A output with current mode control for fast loop response and easy compensation. The wide 4.5V to 28V input range accommodates a variety of step-down applications, including those in an automotive input environment. A 100µA operational quiescent current allows use in battery-powered applications.
Specifications
- TypeParameter
- Package / Case
refers to the protective housing that encases an electronic component, providing mechanical support, electrical connections, and thermal management.
1206 (3216 Metric) - Supplier Device Package
The parameter "Supplier Device Package" in electronic components refers to the physical packaging or housing of the component as provided by the supplier. It specifies the form factor, dimensions, and layout of the component, which are crucial for compatibility and integration into electronic circuits and systems. The supplier device package information typically includes details such as the package type (e.g., DIP, SOP, QFN), number of pins, pitch, and overall size, allowing engineers and designers to select the appropriate component for their specific application requirements. Understanding the supplier device package is essential for proper component selection, placement, and soldering during the manufacturing process to ensure optimal performance and reliability of the electronic system.
1206 - PackageTape & Reel (TR);Cut Tape (CT);Digi-Reel®;
- Base Product Number
"Base Product Number" (BPN) refers to the fundamental identifier assigned to a component by the manufacturer. This number is used to identify a specific product family or series of components that share common features, characteristics, or functionality. The BPN is usually part of a larger part number or order code that includes additional information, such as variations in packaging, tolerance, voltage ratings, and other specifications.
RN73R2B - MfrKOA Speer Electronics, Inc.
- Product StatusActive
- Operating Temperature
The operating temperature is the range of ambient temperature within which a power supply, or any other electrical equipment, operate in. This ranges from a minimum operating temperature, to a peak or maximum operating temperature, outside which, the power supply may fail.
-55°C ~ 155°C - Series
In electronic components, the "Series" refers to a group of products that share similar characteristics, designs, or functionalities, often produced by the same manufacturer. These components within a series typically have common specifications but may vary in terms of voltage, power, or packaging to meet different application needs. The series name helps identify and differentiate between various product lines within a manufacturer's catalog.
RN73R - Size / Dimension
In electronic components, the parameter "Size / Dimension" refers to the physical dimensions of the component, such as its length, width, and height. These dimensions are crucial for determining how the component will fit into a circuit or system, as well as for ensuring compatibility with other components and the overall design requirements. The size of a component can also impact its performance characteristics, thermal properties, and overall functionality within a given application. Engineers and designers must carefully consider the size and dimensions of electronic components to ensure proper integration and functionality within their designs.
0.126 L x 0.063 W (3.20mm x 1.60mm) - Tolerance
In electronic components, "tolerance" refers to the acceptable deviation or variation from the specified or ideal value of a particular parameter, such as resistance, capacitance, or voltage. It indicates the range within which the actual value of the component can fluctuate while still being considered acceptable for use in a circuit. Tolerance is typically expressed as a percentage or a specific value and is important for ensuring the accuracy and reliability of electronic devices. Components with tighter tolerances are more precise but may also be more expensive. It is crucial to consider tolerance when selecting components to ensure proper functionality and performance of the circuit.
±0.25% - Number of Terminations2
- Temperature Coefficient
The resistance-change factor per degree Celsius of temperature change is called the temperature coefficient of resistance. This factor is represented by the Greek lower-case letter “alpha” (α). A positive coefficient for a material means that its resistance increases with an increase in temperature.
±50ppm/°C - Resistance
Resistance is a fundamental property of electronic components that measures their opposition to the flow of electric current. It is denoted by the symbol "R" and is measured in ohms (Ω). Resistance is caused by the collisions of electrons with atoms in a material, which generates heat and reduces the flow of current. Components with higher resistance will impede the flow of current more than those with lower resistance. Resistance plays a crucial role in determining the behavior and functionality of electronic circuits, such as limiting current flow, voltage division, and controlling power dissipation.
2.49 kOhms - Composition
Parameter "Composition" in electronic components refers to the specific materials and substances used in the construction of the component. It encompasses the chemical and physical elements that make up the component, influencing its electrical, thermal, and mechanical properties. The composition can affect the performance, reliability, and durability of the component in various applications. Understanding the composition is essential for optimizing the design and functionality of electronic devices.
Thin Film - Power (Watts)
The parameter "Power (Watts)" in electronic components refers to the amount of electrical energy consumed or dissipated by the component. It is a measure of how much energy the component can handle or generate. Power is typically measured in watts, which is a unit of power that indicates the rate at which energy is transferred. Understanding the power rating of electronic components is crucial for ensuring they operate within their specified limits to prevent overheating and potential damage. It is important to consider power requirements when designing circuits or selecting components to ensure proper functionality and reliability.
0.25W, 1/4W - Failure Rate
the frequency with which an engineered system or component fails, expressed in failures per unit of time. It is usually denoted by the Greek letter λ (lambda) and is often used in reliability engineering.
- - Features
In the context of electronic components, the term "Features" typically refers to the specific characteristics or functionalities that a particular component offers. These features can vary depending on the type of component and its intended use. For example, a microcontroller may have features such as built-in memory, analog-to-digital converters, and communication interfaces like UART or SPI.When evaluating electronic components, understanding their features is crucial in determining whether they meet the requirements of a particular project or application. Engineers and designers often look at features such as operating voltage, speed, power consumption, and communication protocols to ensure compatibility and optimal performance.In summary, the "Features" parameter in electronic components describes the unique attributes and capabilities that differentiate one component from another, helping users make informed decisions when selecting components for their electronic designs.
Automotive AEC-Q200, Moisture Resistant - Height Seated (Max)
Height Seated (Max) is a parameter in electronic components that refers to the maximum allowable height of the component when it is properly seated or installed on a circuit board or within an enclosure. This specification is crucial for ensuring proper fit and alignment within the overall system design. Exceeding the maximum seated height can lead to mechanical interference, electrical shorts, or other issues that may impact the performance and reliability of the electronic device. Manufacturers provide this information to help designers and engineers select components that will fit within the designated space and function correctly in the intended application.
0.028 (0.70mm) - Ratings
The parameter "Ratings" in electronic components refers to the specified limits that define the maximum operational capabilities of a component. These ratings include voltage, current, power, temperature, and frequency, determining the conditions under which the component can function safely and effectively. Exceeding these ratings can lead to failure, damage, or unsafe operation, making it crucial for designers to adhere to them during component selection and usage.
AEC-Q200
MP1584EN CAD Model
Symbol

MP1584EN Symbol
Footprint

MP1584EN Footprint
3D Model

MP1584EN 3D Model
MP1584EN Block Diagram

MP1584EN Block Diagram
MP1584EN Features
Wide 4.5V to 28V Operating Input Range
Programmable Switching Frequency from 100kHz to 1.5MHz
High-Efficiency Pulse Skipping Mode for Light Load
Ceramic Capacitor Stable
Internal Soft-Start
Internally Set Current Limit without a Current Sensing Resistor
Available in SOIC8E Package.
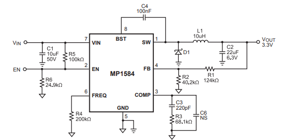
MP1584EN Application Circuit
Here is an MP1584EN typical application circuit.

MP1584EN Application Circuit
The input voltage range is 4.5-28V and the maximum output current is 3A. It can be configured to output typical voltages of 1.8V, 3V, 5V, etc.
MP1584EN Applications
High Voltage Power Conversion
Automotive Systems
Industrial Power Systems
Distributed Power Systems
Battery Powered Systems
MP1584EN vs LT8610
LT8610 is a 42.00 V sync Buck Converter from with 2.50 A output current. The maximum 42.00 V input voltage can be regulated down into a 0.97 V to 40.00 V output voltage.
It requires are a typical inductor size of 4.70 µH, a typical external component count of 10 and achieves a peak efficiency of 96 %. Further LT8610 characteristics are a adjustable 700 kHz switching frequency and 1 available package option(s): MSOP-16 .

MP1584EN Dimension Information

MP1584EN Dimensions
MP1584EN Manufacturer
Monolithic Power Systems, Inc. (MPS) specializes in high-performance, integrated power solutions. The company provides small, highly energy-efficient solutions for systems found in industrial applications, telecom infrastructures, cloud computing, automotive, and consumer applications. MPS’ mission is to improve the quality of life with green, easy-to-use, compact products.
Which is better, lm2596 or mp1584en?
The output current of LM2575 is 1A. The output current of LM2576 and LM2596 is 3A. The oscillation frequency of LM2576 is 50KHZ, and the oscillation frequency of LM2596 is 150KHZ. That is to say, use LM2596 to make power supply, the inductance value is smaller. The size of the inductor is smaller.
What is TDA2009A 10 +10W STEREO AMPLIFIER? [FAQ&Video]25 April 202210766
PCA9615 Bus Buffer: Datasheet, Pinout and Applications03 September 20213089
LM75 Temperature Sensor: Feature, Application and Datasheet27 July 20213352
STP30NF10:datasheet, pinout, package, and FAQ10 March 2022434
ISO1050DUB Isolated CAN Transceiver: Pinout, Specification, and Datasheet07 July 20212630
MPM-15-12 vs MPM-15-15: Choosing the Right Option27 May 2025141
ATmega128L 8-bit Atmel Microcontroller: How to use the ATmega128L?28 June 20222447
AD9364BBCZ RF Transceiver ICs: Package,Datasheet,Specification14 May 20212029
Utmel, China's Leading Overseas Component Distributor, at PCIM Europe 202310 November 20235887
Filter Circuit: Types, Characteristics and Principles01 December 20217035
Introduction to TTL and CMOS Logic Gate Circuits24 November 202518662
What is Oscilloscope?24 September 20215727
The Global Talent Pool for Major Chip Manufacturing Is Still Far From Adequate29 April 2022517
A76 Battery Equivalent Pros and Cons Explained29 August 2025827
Electronic Components in Aerospace Aircraft15 March 20243293
What is Relay?15 November 20215204
NXP
In Stock
United States
China
Canada
Japan
Russia
Germany
United Kingdom
Singapore
Italy
Hong Kong(China)
Taiwan(China)
France
Korea
Mexico
Netherlands
Malaysia
Austria
Spain
Switzerland
Poland
Thailand
Vietnam
India
United Arab Emirates
Afghanistan
Åland Islands
Albania
Algeria
American Samoa
Andorra
Angola
Anguilla
Antigua & Barbuda
Argentina
Armenia
Aruba
Australia
Azerbaijan
Bahamas
Bahrain
Bangladesh
Barbados
Belarus
Belgium
Belize
Benin
Bermuda
Bhutan
Bolivia
Bonaire, Sint Eustatius and Saba
Bosnia & Herzegovina
Botswana
Brazil
British Indian Ocean Territory
British Virgin Islands
Brunei
Bulgaria
Burkina Faso
Burundi
Cabo Verde
Cambodia
Cameroon
Cayman Islands
Central African Republic
Chad
Chile
Christmas Island
Cocos (Keeling) Islands
Colombia
Comoros
Congo
Congo (DRC)
Cook Islands
Costa Rica
Côte d’Ivoire
Croatia
Cuba
Curaçao
Cyprus
Czechia
Denmark
Djibouti
Dominica
Dominican Republic
Ecuador
Egypt
El Salvador
Equatorial Guinea
Eritrea
Estonia
Eswatini
Ethiopia
Falkland Islands
Faroe Islands
Fiji
Finland
French Guiana
French Polynesia
Gabon
Gambia
Georgia
Ghana
Gibraltar
Greece
Greenland
Grenada
Guadeloupe
Guam
Guatemala
Guernsey
Guinea
Guinea-Bissau
Guyana
Haiti
Honduras
Hungary
Iceland
Indonesia
Iran
Iraq
Ireland
Isle of Man
Israel
Jamaica
Jersey
Jordan
Kazakhstan
Kenya
Kiribati
Kosovo
Kuwait
Kyrgyzstan
Laos
Latvia
Lebanon
Lesotho
Liberia
Libya
Liechtenstein
Lithuania
Luxembourg
Macao(China)
Madagascar
Malawi
Maldives
Mali
Malta
Marshall Islands
Martinique
Mauritania
Mauritius
Mayotte
Micronesia
Moldova
Monaco
Mongolia
Montenegro
Montserrat
Morocco
Mozambique
Myanmar
Namibia
Nauru
Nepal
New Caledonia
New Zealand
Nicaragua
Niger
Nigeria
Niue
Norfolk Island
North Korea
North Macedonia
Northern Mariana Islands
Norway
Oman
Pakistan
Palau
Palestinian Authority
Panama
Papua New Guinea
Paraguay
Peru
Philippines
Pitcairn Islands
Portugal
Puerto Rico
Qatar
Réunion
Romania
Rwanda
Samoa
San Marino
São Tomé & Príncipe
Saudi Arabia
Senegal
Serbia
Seychelles
Sierra Leone
Sint Maarten
Slovakia
Slovenia
Solomon Islands
Somalia
South Africa
South Sudan
Sri Lanka
St Helena, Ascension, Tristan da Cunha
St. Barthélemy
St. Kitts & Nevis
St. Lucia
St. Martin
St. Pierre & Miquelon
St. Vincent & Grenadines
Sudan
Suriname
Svalbard & Jan Mayen
Sweden
Syria
Tajikistan
Tanzania
Timor-Leste
Togo
Tokelau
Tonga
Trinidad & Tobago
Tunisia
Turkey
Turkmenistan
Turks & Caicos Islands
Tuvalu
U.S. Outlying Islands
U.S. Virgin Islands
Uganda
Ukraine
Uruguay
Uzbekistan
Vanuatu
Vatican City
Venezuela
Wallis & Futuna
Yemen
Zambia
Zimbabwe













