Analog Devices Inc. AD9257-65EBZAD9257BCPZ-40/AD9257BCPZRL7-40/AD9257BCPZ-65/AD9257BCPZRL7-65 ADC Evaluation Board 40MSPS/65MSPS
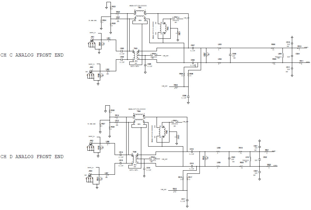
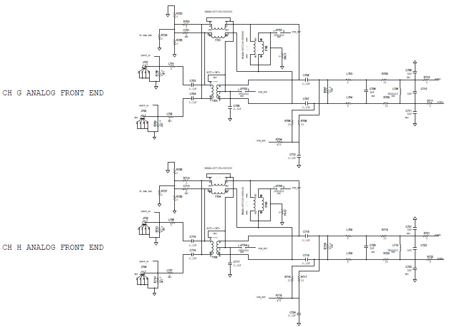
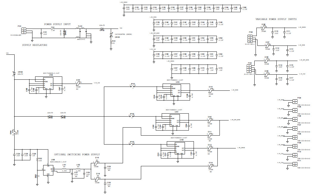
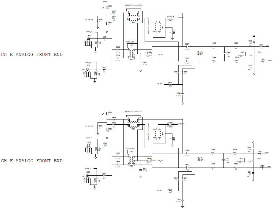
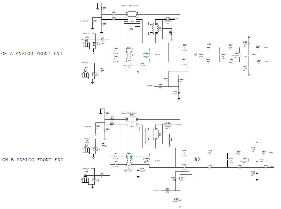
The Analog Devices AD9257-65EBZ Evaluation Board is designed to evaluate the performance of the AD9257 8-Channel, 14-Bit, 65 MSPS Analog-to-Digital Converter, Lighting Sensor. This board features a wide range of features, including a high-speed, low-power, 8-channel, 14-bit, 65 MSPS analog-to-digital converter, a wide input range of 0.5V to 3.3V, and a low power consumption of only 1.2W. The board also includes a variety of test points and connectors for easy evaluation and testing. Additionally, the board is designed to be compatible with a variety of development platforms, including the Arduino, Raspberry Pi, and BeagleBone. This evaluation board is ideal for applications such as lighting control, medical imaging, and industrial automation.
- TypeParameter
- Lifecycle StatusPRODUCTION (Last Updated: 3 weeks ago)
- Factory Lead Time8 Weeks
- Number of Pins0
- PackagingBulk
- Part StatusActive
- Moisture Sensitivity Level (MSL)1 (Unlimited)
- Max Operating Temperature85°C
- Min Operating Temperature-40°C
- Base Part NumberAD9257
- Operating Supply Voltage1.9V
- Number of Channels8
- InterfaceSPI, Serial
- Operating Supply Current198mA
- Number of Bits14
- Min Input Voltage1V
- Max Input Voltage1V
- Utilized IC / PartAD9257
- Supplied ContentsBoard(s)
- Data InterfaceSPI
- Resolution1.75 B
- Sampling Rate65 Msps
- Evaluation KitYes
- Sampling Rate (Per Second)65M
- Number of A/D Converters8
- Input Capacitance3.5pF
- Input Range2Vpp
- Power (Typ) @ Conditions55mW @ 65MSPS
- REACH SVHCNo SVHC
- RoHS StatusROHS3 Compliant
- Lead FreeContains Lead
| Part Number | Manufacturer | Description | Stock | RFQ |
|---|---|---|---|---|
| Analog Devices Inc. | IC REG LINEAR 3.3V 1A 8SOIC | 105 | RFQ | |
| Analog Devices Inc. | ANALOG DEVICES - AD822BRZ - Operational Amplifier, Dual, 2 Amplifier, 1.8 MHz, 3 V/µs, ± 1.5V to ± 18V, SOIC, 8 Pins | 1510 | RFQ | |
| Analog Devices Inc. | OP Amp Dual GP R-R O/P ±15V/30V 8-Pin SOIC N T/R | 6 | RFQ | |
| Analog Devices Inc. | IC OPAMP GP 1.9MHZ RRO 8SOIC | 1006 | RFQ | |
| Analog Devices Inc. | ANALOG DEVICES - AD9257BCPZ-40 - ADC, 14BIT, OCTAL, 64LFCSP | 9 | RFQ | |
| Analog Devices Inc. | IC REG LINEAR 1.8V 1A 8SOIC | 4 | RFQ | |
| Analog Devices Inc. | IC REG BCK 1.8V 0.6A SYNC TSOT23 | 5 | RFQ | |
| Analog Devices Inc. | ANALOG DEVICES - AD9257BCPZ-65 - ADC, 14BIT, SRL, 65MSPS, 64LFCSP | 2967 | RFQ | |
| Analog Devices Inc. | Analog to Digital Converters - ADC Octal 14-Bit 65 MSPS Serial LVDS 1.8V | 2409 | BUY | |
| Analog Devices Inc. | ANALOG DEVICES - AD1580ARTZ-REEL7 - Voltage Reference, Precision, Shunt - Fixed, AD1580 Series, 1.225V, SOT-23-3 | 99 | RFQ |


Product
Brand
Articles
Tools































