Analog Devices Inc. AD9265-FMC-125EBZBOARD EVALUATION 125MSPS AD9265
Description
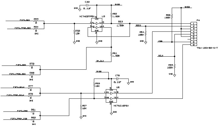
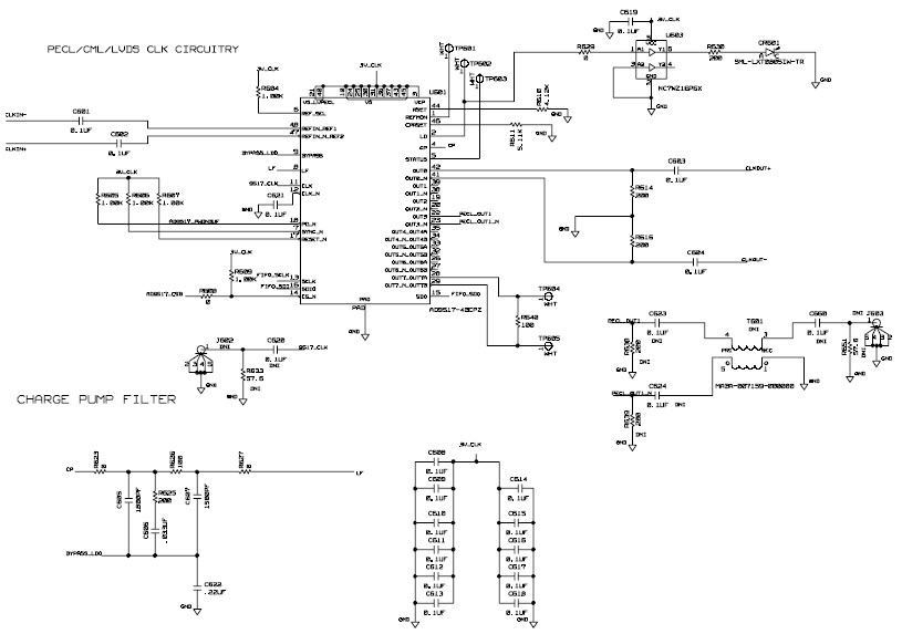
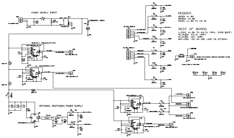
The Analog Devices AD9265-FMC-125EBZ is a 16-bit, 125 Msps evaluation board for Communications and Telecom ICs. It is designed to evaluate the performance of the AD9265, a high-speed, low-power, dual-channel, analog-to-digital converter. The board features a wide range of features, including a high-speed FMC connector, a low-noise power supply, and a wide range of test and evaluation tools. The board also includes a comprehensive set of software drivers and utilities to help users quickly and easily evaluate the performance of the AD9265. The board is ideal for applications such as wireless communications, radar, and medical imaging.
Specifications
Analog Devices Inc. technical specifications, attributes, parameters and parts with similar specifications to Analog Devices Inc. .
- TypeParameter
- Package / Case125
- Number of Pins0
- PackagingBox
- Part StatusObsolete
- Moisture Sensitivity Level (MSL)1 (Unlimited)
- Max Operating Temperature85°C
- Min Operating Temperature-40°C
- Base Part NumberAD9265
- Operating Supply Voltage1.8V
- Number of Channels1
- InterfaceSPI
- Operating Supply Current194mA
- Number of Bits16
- Min Input Voltage500mV
- Max Input Voltage1V
- Utilized IC / PartAD9265
- Supplied ContentsBoard(s)
- Data InterfaceSPI
- Resolution2 B
- Sampling Rate125 Msps
- Evaluation KitYes
- Sampling Rate (Per Second)125M
- Number of A/D Converters1
- Input Capacitance8pF
- Input Range1.8Vpp
- Power (Typ) @ Conditions373mW @ 125MSPS
- RoHS StatusROHS3 Compliant
- Lead FreeLead Free
0 Similar Products Remaining
Technical Documents
Associated Products
| Part Number | Manufacturer | Description | Stock | RFQ |
|---|---|---|---|---|
| Analog Devices, Inc. | 0 | RFQ | ||
| Analog Devices Inc. | IC MOD QUAD 300-1000MHZ 16TSSOP | 5 | RFQ | |
| Analog Devices Inc. | ANALOG DEVICES AD8345AREZ. IC, QUAD MODULATOR, 140MHZ-1GHZ, 16-TSSO | 44 | RFQ |


Product
Brand
Articles
Tools
























