Analog Devices Inc. AD9484-500EBZBOARD EVAL W/AD9484BCPZ-500
Description
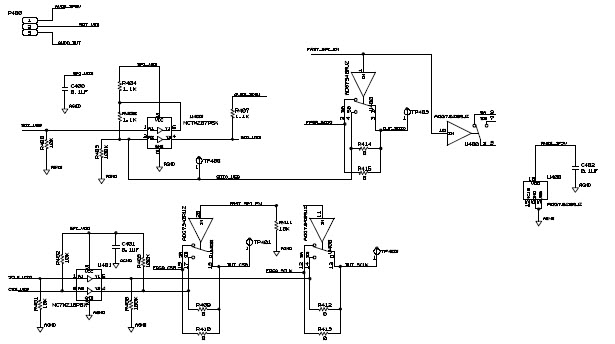
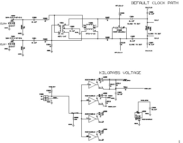
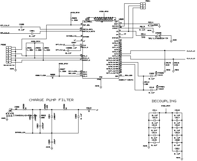
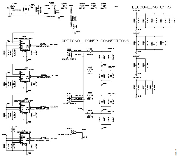
The Analog Devices AD9484-500EBZ Evaluation Board is a military and aerospace grade evaluation board designed to evaluate the performance of the AD9484 Analog-to-Digital Converter. This board features a wide range of features, including a high-speed, low-power, 16-bit, 500 MSPS, single-channel, analog-to-digital converter. It also includes a wide range of input and output connectors, as well as a variety of test points and jumpers for easy evaluation. The board also includes a power supply, a reference clock, and a USB interface for easy connection to a PC. This evaluation board is ideal for applications in military and aerospace applications, where high performance and reliability are essential.
Specifications
Analog Devices Inc. technical specifications, attributes, parameters and parts with similar specifications to Analog Devices Inc. .
- TypeParameter
- Lifecycle StatusPRODUCTION (Last Updated: 2 weeks ago)
- Factory Lead Time8 Weeks
- Number of Pins0
- PackagingBox
- Part StatusActive
- Moisture Sensitivity Level (MSL)1 (Unlimited)
- Max Operating Temperature85°C
- Min Operating Temperature-40°C
- Base Part NumberAD9484
- Operating Supply Voltage1.9V
- Number of Channels1
- InterfaceParallel, SPI
- Operating Supply Current372mA
- Nominal Supply Current372mA
- Power Dissipation670mW
- Number of Bits8
- Min Input Voltage1.18V
- Max Input Voltage1.6V
- Utilized IC / PartAD9484
- Supplied ContentsBoard(s)
- Data InterfaceSPI
- Resolution1 B
- Sampling Rate500 Msps
- Evaluation KitYes
- Sampling Rate (Per Second)500M
- Number of A/D Converters1
- Input Capacitance1.3pF
- Signal to Noise Ratio (SNR)47 dB
- Input Range1.5Vpp
- Power (Typ) @ Conditions670mW @ 500MSPS
- Radiation HardeningNo
- RoHS StatusROHS3 Compliant
- Lead FreeContains Lead
0 Similar Products Remaining
Technical Documents
Associated Products
| Part Number | Manufacturer | Description | Stock | RFQ |
|---|---|---|---|---|
| Murata Electronics | MURATA - BNX016-01 - Power Line Filter, 25 V, EMI, RFI, 15 A, Through Hole | 3391 | RFQ | |
| Analog Devices Inc. | IC VREF SERIES PROG TSOT-6 | 20 | RFQ | |
| Analog Devices Inc. | IC SWITCH QUAD SPDT 20TSSOP | 20 | RFQ | |
| Analog Devices Inc. | IC REG LINEAR 3.3V 1A 8SOIC | 105 | RFQ | |
| Analog Devices Inc. | IC ADC DRIVER DIFF 16LFCSP | 10512 | RFQ | |
| Analog Devices Inc. | ANALOG DEVICES ADG734BRUZAnalogue Switch, Quad Channel, SPDT, 4 Channels, 2.5 ohm, 1.8V to 5.5V, TSSOP, 20 Pins | 1200 | RFQ | |
| Analog Devices Inc. | IC REG LINEAR 1.8V 1A 8SOIC | 4 | RFQ | |
| Analog Devices Inc. | IC ADC DRIVER DIFF 16LFCSP | 42 | BUY |


Product
Brand
Articles
Tools























