Analog Devices Inc. AD9518-2A/PCBZANALOG DEVICES AD9518-2A/PCBZ6-OUTPUT CLOCK GENERATOR WITH 2.8GHZ
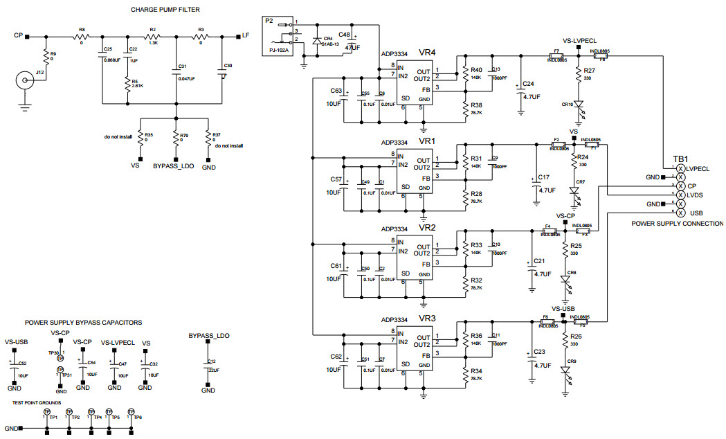
The Analog Devices AD9518-2A/PCBZ Evaluation Board is a versatile tool for evaluating the performance of the AD9518-2A 2200 MHz Very Low Noise PLL Clock Synthesizer. This board is designed to provide a platform for testing the features and performance of the AD9518-2A in a variety of instrumentation and measurement applications. The board includes a wide range of features, including a low-noise power supply, a high-performance clock generator, and a variety of input and output connectors. The board also includes a comprehensive set of test points and jumpers for easy evaluation of the AD9518-2A's performance. The board is designed to be used with a variety of test equipment, including oscilloscopes, spectrum analyzers, and logic analyzers. The AD9518-2A/PCBZ Evaluation Board is an ideal tool for evaluating the performance of the AD9518-2A in instrumentation and measurement applications.
- TypeParameter
- Factory Lead Time8 Weeks
- PackagingBulk
- Part StatusActive
- Moisture Sensitivity Level (MSL)1 (Unlimited)
- TypeTiming
- Frequency2.95GHz
- Base Part NumberAD9518
- FunctionClock Generator
- Operating Supply Voltage6V
- InterfaceUSB
- Utilized IC / PartAD9518-2A
- Supplied ContentsBoard(s)
- Evaluation KitYes
- Primary Attributes2 Inputs, 6 Outputs, 2.2GHz VCO
- EmbeddedNo
- Secondary AttributesLVPECL Output Logic
- REACH SVHCNo SVHC
- RoHS StatusROHS3 Compliant
| Part Number | Manufacturer | Description | Stock | RFQ |
|---|---|---|---|---|
| Microchip Technology | EEPROM SERIAL 16BYTE, SMD, PDIP8 | 172 | BUY | |
| Texas Instruments | IC BUF NON-INVERT 3.6V 20TSSOP | 10000 | RFQ | |
| Analog Devices Inc. | Clock Generator 48-Pin LFCSP EP T/R | 720 | BUY | |
| ECS Inc. | CRYSTAL 24.0000MHZ 12PF SMD | 4000 | BUY | |
| Texas Instruments | IC INVERTER SCHMITT 2CH SC70-6 | 21087 | RFQ | |
| Analog Devices Inc. | Clock Generator 48-Pin LFCSP EP Tray | 10086 | BUY |


Product
Brand
Articles
Tools



















