Analog Devices Inc. AD9650-105EBZAD9650 ADC Evaluation Board
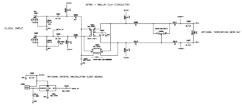
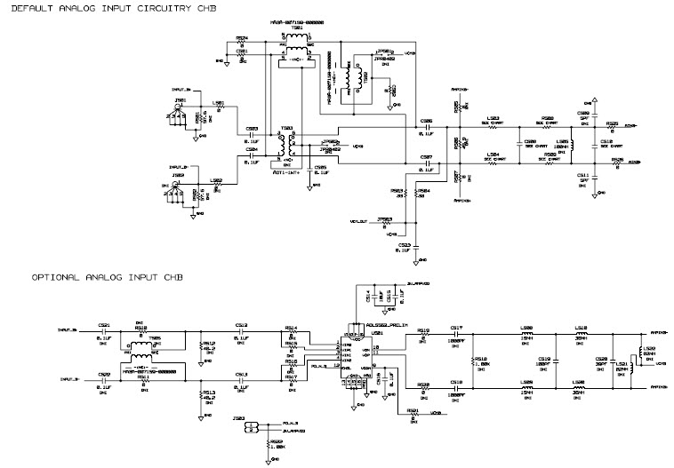
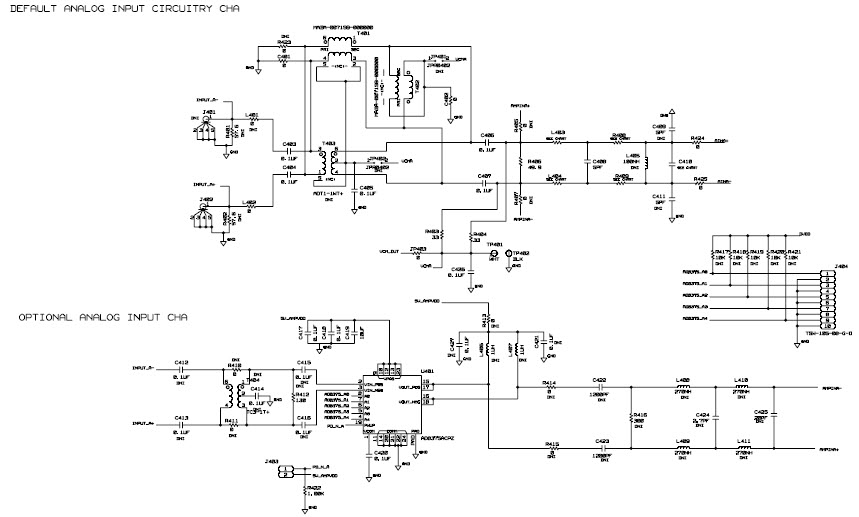
The Analog Devices AD9650-105EBZ Evaluation Board is designed for use with the AD9650BCPZ-105, a 2-channel, 16-bit, 105 MSPS analog-to-digital converter. This automotive and transportation grade converter is ideal for applications such as automotive infotainment, advanced driver assistance systems, and radar systems. The evaluation board provides a platform for evaluating the performance of the AD9650BCPZ-105 in a variety of applications. It features a wide range of input and output connectors, as well as a variety of test points for monitoring the performance of the converter. The board also includes a power supply and a USB interface for easy connection to a PC. The evaluation board is a great tool for quickly and easily evaluating the performance of the AD9650BCPZ-105 in a variety of applications.
- TypeParameter
- Lifecycle StatusPRODUCTION (Last Updated: 1 month ago)
- Factory Lead Time8 Weeks
- Number of Pins0
- PackagingBulk
- Part StatusActive
- Moisture Sensitivity Level (MSL)1 (Unlimited)
- Max Operating Temperature85°C
- Min Operating Temperature-40°C
- Base Part NumberAD9650
- Operating Supply Voltage1.9V
- Number of Channels2
- InterfaceParallel, SPI
- Operating Supply Current432mA
- Number of Bits16
- Min Input Voltage1.35V
- Max Input Voltage1.35V
- Utilized IC / PartAD9650-105
- Supplied ContentsBoard(s)
- Data InterfaceSPI
- Resolution2 B
- Sampling Rate105 Msps
- Evaluation KitYes
- Sampling Rate (Per Second)105M
- Number of A/D Converters2
- Input Capacitance11pF
- Input Range2.7Vpp
- Power (Typ) @ Conditions656mW @ 105MSPS
- RoHS StatusROHS3 Compliant
- Lead FreeContains Lead
| Part Number | Manufacturer | Description | Stock | RFQ |
|---|---|---|---|---|
| Analog Devices | SP Amp DIFF AMP Single 3.6V 16-Pin LFCSP EP | 0 | RFQ | |
| Analog Devices Inc. | IC OPAMP RF/IF DIFF 16LFCSP | 0 | RFQ | |
| Analog Devices Inc. | ANALOG DEVICES ADP2114ACPZ-R7BUCK, REG, SYNCHR, 2A/4A, 32LFCSP | 10 | RFQ | |
| Analog Devices Inc. | Dual ADC Pipelined 105Msps 16-bit Parallel/LVDS 64-Pin LFCSP EP T/R | 2800 | BUY | |
| Analog Devices | SP Amp Variable Gain Amp Single 5.5V 24-Pin LFCSP EP Tray | 0 | RFQ | |
| Analog Devices Inc. | IC REG LINEAR 1.8V 1A 8SOIC | 4 | RFQ |


Product
Brand
Articles
Tools
































