Analog Devices Inc. EV-ADF4002SD1ZANALOG DEVICES EV-ADF4002SD1Z. EVAL BOARD, ADF4002 PLL FREQUENCY SYNTHESIZER
Description
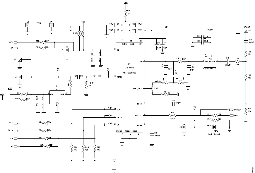
The Analog Devices EV-ADF4002SD1Z Evaluation Board is designed to evaluate the performance of the ADF4002, a 400 MHz PLL Clock Generator for PoE Wireless Access Point, Instrumentation and Measurement Applications. This board features a wide range of features, including a low-noise power supply, a high-performance PLL, and a wide range of output frequencies. It also includes a variety of test points and connectors for easy evaluation and testing. The board is designed to be used with the ADF4002, and is ideal for applications such as PoE Wireless Access Point, Instrumentation and Measurement.
Specifications
Analog Devices Inc. technical specifications, attributes, parameters and parts with similar specifications to Analog Devices Inc. .
- TypeParameter
- Lifecycle StatusPRODUCTION (Last Updated: 1 month ago)
- Factory Lead Time8 Weeks
- Number of Pins0
- PackagingBulk
- Part StatusActive
- Moisture Sensitivity Level (MSL)1 (Unlimited)
- TypeTiming
- Frequency400MHz
- Base Part NumberADF4002
- FunctionFrequency Synthesizer
- Operating Supply Voltage12V
- InterfaceUSB
- Operating Supply Current5mA
- Utilized IC / PartADF4002
- Supplied ContentsBoard(s)
- Evaluation KitYes
- Primary AttributesSingle Integer-N PLL
- EmbeddedNo
- Secondary Attributes400MHz, Graphical User Interface
- REACH SVHCNo SVHC
- RoHS StatusROHS3 Compliant
- Lead FreeContains Lead
0 Similar Products Remaining
Technical Documents
Associated Products
| Part Number | Manufacturer | Description | Stock | RFQ |
|---|---|---|---|---|
| Analog Devices Inc. | ANALOG DEVICES ADF4360-1BCPZ.. IC, FREQ SYNTHESIZER, 2450MHZ, 24-LFCSP | 44 | RFQ | |
| Microchip | 8K X 8 I2C/2-WIRE SERIAL EEPROM, PDSO8, 3.90 MM, ROHS COMPLIANT, PLASTIC, SOIC-8 | 2095 | BUY | |
| Microchip Technology | EEPROM SERIAL 64K, 24LC64, SOIC8 | 700 | RFQ |


Product
Brand
Articles
Tools















