Analog Devices Inc. EV-ADF411xSD1ZANALOG DEVICES EV-ADF411XSD1Z ADF411XSD1Z EVALUATION MODULE
Description
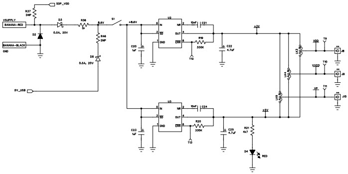
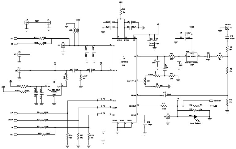
The Analog Devices EV-ADF411xSD1Z Evaluation Board is designed to evaluate the ADF411x Integer-N and Fractional-N PLL Frequency Synthesizer, Communications and Telecom ICs. This board features a wide range of features, including a low-noise power supply, a high-performance PLL, and a wide range of frequency synthesis options. The board also includes a USB interface for easy programming and debugging. The board is designed to provide a comprehensive evaluation platform for the ADF411x ICs, allowing users to quickly and easily evaluate the performance of the ICs.
Specifications
Analog Devices Inc. technical specifications, attributes, parameters and parts with similar specifications to Analog Devices Inc. .
- TypeParameter
- Lifecycle StatusPRODUCTION (Last Updated: 1 month ago)
- Factory Lead Time8 Weeks
- Package / CaseModule
- Number of Pins0
- Part StatusActive
- Moisture Sensitivity Level (MSL)1 (Unlimited)
- TypeTiming
- Frequency4GHz
- Base Part NumberADF411
- FunctionFrequency Synthesizer
- Operating Supply Voltage12V
- Operating Supply Current8.5mA
- Utilized IC / PartADF41xx
- Supplied ContentsBoard(s)
- Evaluation KitYes
- Primary AttributesSingle Fractional-N or Integer-N PLL
- EmbeddedNo
- REACH SVHCNo SVHC
- RoHS StatusROHS3 Compliant
- Lead FreeContains Lead
0 Similar Products Remaining
Technical Documents
Associated Products
| Part Number | Manufacturer | Description | Stock | RFQ |
|---|---|---|---|---|
| Analog Devices Inc. | IC PLL FREQ SYNTHESIZER 16TSSOP | 2100 | BUY | |
| Analog Devices Inc. | IC SYNTH PLL RF F-N FREQ 16TSSOP | 3065 | BUY | |
| Analog Devices Inc. | IC PLL FREQ SYNTHESIZER 16-TSSOP | 29 | RFQ | |
| Analog Devices Inc. | IC SYNTH PLL RF 4.0GHZ 16-TSSOP | 100 | RFQ | |
| Analog Devices Inc. | IC PLL FREQ SYNTHESIZER 16-TSSOP | 3069 | RFQ | |
| Analog Devices Inc. | Clock Generator 5MHz to 1.4GHz Input 165MHz Output 16-Pin TSSOP Tube | 1061 | BUY | |
| Microchip Technology | MICROCHIP - 24LC32A-I/MS - EEPROM, 32 Kbit, 4K x 8bit, Serial I2C (2-Wire), 400 kHz, MSOP, 8 Pins | 4 | RFQ | |
| Analog Devices Inc. | IC SYNTH PLL RF 3.0GHZ 16-TSSOP | 55 | RFQ | |
| Analog Devices Inc. | IC SYNTH PLL RF 550MHZ 16-TSSOP | 710 | RFQ | |
| Analog Devices Inc. | IC PLL RF FREQ SYNTHESZR 16TSSOP | 2000 | RFQ | |
| Analog Devices Inc. | ANALOG DEVICES ADF4156BRUZ SYNTHESIZER, FREQ FRAC-N, TSSOP16 | 1000 | RFQ | |
| Analog Devices Inc. | IC FRAC-N FREQ SYNTH 16-TSSOP | 167 | RFQ |
Load more


Product
Brand
Articles
Tools

















