Analog Devices EVAL-ADF4156EBZ1Evaluation Board For Fractional-N Pll Frequency Synthesizer ADF4156
Description
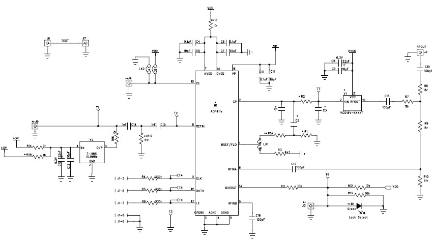
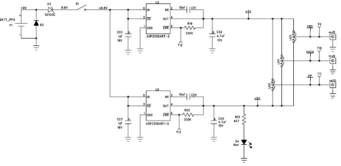
The Analog Devices EVAL-ADF4156EBZ1 is an evaluation board for the ADF4156 PLL Clock Generator, designed for use in wireless LAN, instrumentation, and measurement applications. This board features a low-noise, low-jitter clock generator with a wide range of frequency synthesis capabilities. It is capable of generating frequencies from 1.2 MHz to 6.0 GHz, with a frequency resolution of 0.1 Hz. The board also includes a wide range of features, such as a programmable reference divider, a programmable output divider, and a programmable output power level. Additionally, the board includes a USB interface for easy programming and control. The EVAL-ADF4156EBZ1 is an ideal solution for applications requiring a reliable, low-noise clock source.


Product
Brand
Articles
Tools












