Analog Devices Inc. EVAL-ADF4153EBZ1BOARD EVAL FOR ADF4153
Description
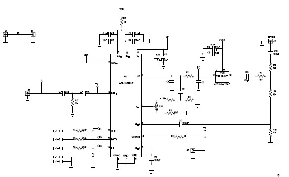
The Analog Devices EVAL-ADF4153EBZ1 is an evaluation board for the ADF4153, a 1750-MHz PLL Clock Generator for Wireless LAN, Instrumentation and Measurement Applications. This board is designed to provide a platform for evaluating the features and performance of the ADF4153. It includes a wide range of features such as a low-noise power supply, a high-performance voltage-controlled oscillator (VCO), and a wide range of output frequencies. The board also includes a USB interface for programming and monitoring the device. The board is designed to be used with the ADF4153 evaluation software, which provides a graphical user interface for programming and monitoring the device.
Specifications
Analog Devices Inc. technical specifications, attributes, parameters and parts with similar specifications to Analog Devices Inc. .
- TypeParameter
- Part StatusObsolete
- Moisture Sensitivity Level (MSL)1 (Unlimited)
- TypeTiming
- Base Part NumberADF4153
- FunctionFrequency Synthesizer
- Utilized IC / PartADF4153
- Supplied ContentsBoard(s), Cable(s)
- Evaluation KitYes
- Primary AttributesSingle Fractional-N PLL
- EmbeddedNo
- Secondary Attributes1.75GHz, Graphical User Interface
- Radiation HardeningNo
- RoHS StatusROHS3 Compliant
- Lead FreeLead Free
0 Similar Products Remaining
Technical Documents
Associated Products
| Part Number | Manufacturer | Description | Stock | RFQ |
|---|---|---|---|---|
| Analog Devices Inc. | IC SYNTH PLL RF F-N FREQ 16TSSOP | 3065 | BUY | |
| Analog Devices Inc. | IC PLL FREQ SYNTHESIZER 20-LFCSP | 280 | RFQ | |
| Analog Devices Inc. | IC SYNTH FRACT-N FREQ 20-LFCSP | 3541 | BUY | |
| Analog Devices Inc. | Clock Generator 10MHz to 4GHz Input 20-Pin LFCSP EP T/R | 4 | BUY | |
| Analog Devices Inc. | IC FRACTION-N FREQ SYNTH 16TSSOP | 57 | RFQ | |
| Analog Devices Inc. | Clock Generator 10MHz to 4GHz Input 16-Pin TSSOP Tube | 105 | BUY | |
| Analog Devices Inc. | IC FRACTION-N FREQ SYNTH 16TSSOP | 41 | BUY | |
| Analog Devices Inc. | IC FRACTION-N FREQ SYNTH 20LFCSP | 11 | BUY | |
| Analog Devices Inc. | IC SYNTH PLL RF F-N FREQ 16TSSOP | 11 | BUY | |
| Analog Devices Inc. | IC SYNTH FRACT-N FREQ 20-LFCSP | 11 | BUY | |
| Analog Devices Inc. | Phase Locked Loops - PLL Fractional-N Freq Synthesizer | 265 | RFQ | |
| Analog Devices Inc. | Phase Locked Loops - PLL Fractional-N Freq Synthesizer | 11 | BUY |
Load more


Product
Brand
Articles
Tools













