Analog Devices Inc. EVAL-ADF4112EBZ1BOARD EVAL FOR ADF4112
Description
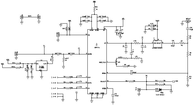
The Analog Devices EVAL-ADF4112EBZ1 Evaluation Board is designed to evaluate the performance of the ADF4112 PLL Clock Generator for Wireless LAN, Instrumentation and Measurement Applications. This board features a low-noise, low-jitter clock generator with a wide range of output frequencies, allowing for a variety of applications. The board includes a power supply, a reference oscillator, and a PLL loop filter, as well as a variety of test points and connectors for easy evaluation. The board also includes a USB interface for programming and monitoring the device. The EVAL-ADF4112EBZ1 Evaluation Board is an ideal solution for evaluating the performance of the ADF4112 PLL Clock Generator.
Specifications
Analog Devices Inc. technical specifications, attributes, parameters and parts with similar specifications to Analog Devices Inc. .
- TypeParameter
- Part StatusObsolete
- Moisture Sensitivity Level (MSL)1 (Unlimited)
- TypeTiming
- Base Part NumberADF4112
- FunctionFrequency Synthesizer
- Utilized IC / PartADF4112
- Supplied ContentsBoard(s), Cable(s)
- Evaluation KitYes
- Primary AttributesSingle Integer-N PLL
- EmbeddedNo
- Secondary Attributes836MHz CDMA, Graphical User Interface
- RoHS StatusROHS3 Compliant
- Lead FreeLead Free
0 Similar Products Remaining
Technical Documents
Associated Products
| Part Number | Manufacturer | Description | Stock | RFQ |
|---|---|---|---|---|
| Analog Devices Inc. | IC PLL FREQ SYNTH 3GHZ 20-LFCSP | 6215 | BUY | |
| Analog Devices Inc. | IC SYNTH PLL RF 3.0GHZ 16-TSSOP | 55 | RFQ | |
| Analog Devices Inc. | IC PLL RF FREQ SYNTHESZR 16TSSOP | 13865 | BUY | |
| Analog Devices Inc. | IC PLL RF FREQ SYNTHESZR 16TSSOP | 730 | RFQ | |
| Analog Devices Inc. | IC PLL FREQ SYNTH 3GHZ 20-LFCSP | 11 | BUY |


Product
Brand
Articles
Tools










