Analog Devices Inc. EV-ADF4360-0EB1ZBOARD EVAL FOR ADF4360-0
Description
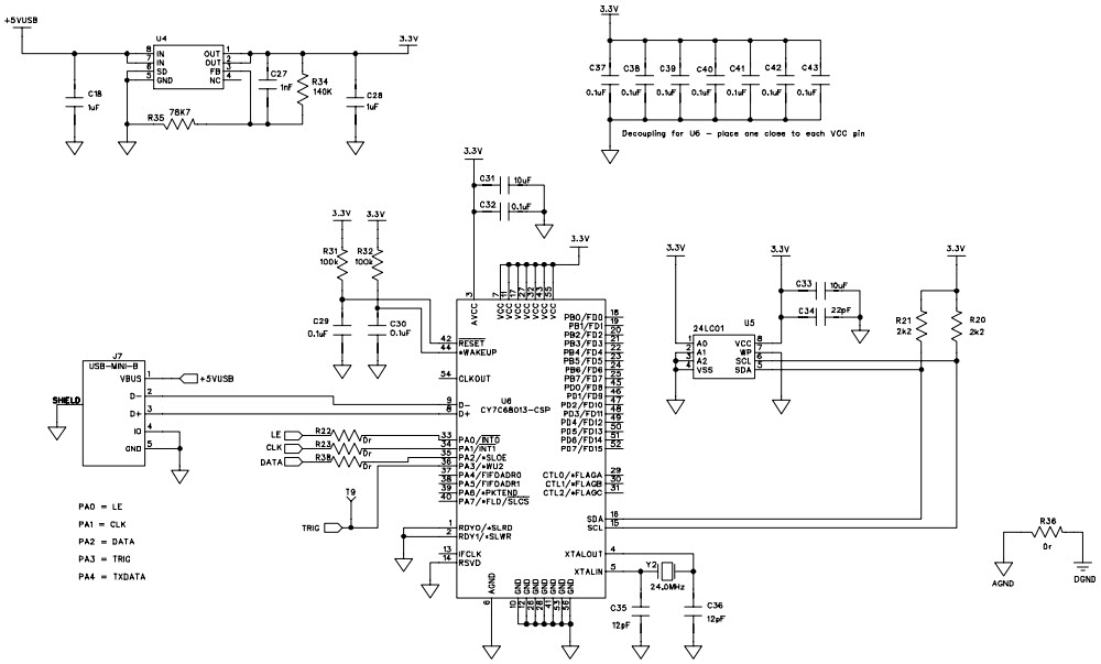
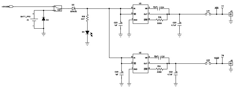
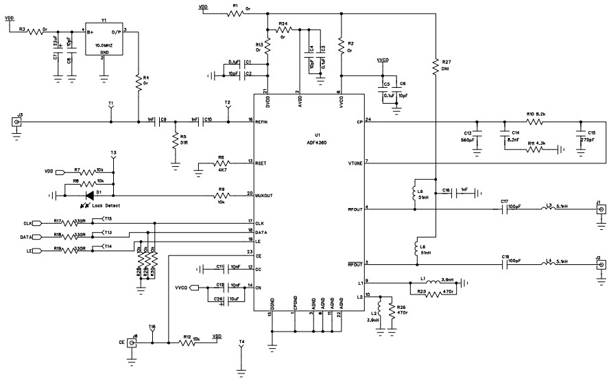
The Analog Devices EV-ADF4360-0EB1Z Evaluation Board is a consumer electronics device designed to evaluate the performance of the ADF4360-0 Integrated PLL and VCO Frequency Synthesizer. It features a wide range of frequency synthesis capabilities, including a wide frequency range of up to 4.3 GHz, a low phase noise of -90 dBc/Hz, and a fast lock time of less than 1 ms. The board also includes a USB interface for easy connection to a PC, allowing for easy configuration and monitoring of the synthesizer. The EV-ADF4360-0EB1Z Evaluation Board is an ideal solution for applications such as wireless communications, test and measurement, and consumer electronics.
Specifications
Analog Devices Inc. technical specifications, attributes, parameters and parts with similar specifications to Analog Devices Inc. .
- TypeParameter
- Lifecycle StatusPRODUCTION (Last Updated: 3 months ago)
- Factory Lead Time8 Weeks
- Package / CaseModule
- Number of Pins0
- PackagingBulk
- Part StatusActive
- Moisture Sensitivity Level (MSL)1 (Unlimited)
- TypeTiming
- Frequency250MHz
- Base Part NumberADF4360
- FunctionFrequency Synthesizer
- Operating Supply Voltage9V
- InterfaceUSB
- Operating Supply Current50mA
- Utilized IC / PartADF4360-0
- Supplied ContentsBoard(s), Cable(s)
- Evaluation KitYes
- Primary AttributesSingle Integer-N PLL with VCO
- EmbeddedNo
- Secondary Attributes2.5GHz, 200kHz PFD
- REACH SVHCNo SVHC
- RoHS StatusROHS3 Compliant
- Lead FreeContains Lead
0 Similar Products Remaining
Technical Documents
Associated Products
| Part Number | Manufacturer | Description | Stock | RFQ |
|---|---|---|---|---|
| Microchip Technology | IC OPAMP GP 2.8MHZ RRO 8DIP | 0 | RFQ | |
| Microchip Technology | IC VREF SERIES 4.096V TO92-3 | 5 | RFQ | |
| Microchip Technology | Analog to Digital Converters - ADC 10-bit SPI 4 Chl IND TEMP, PDIP14 | 25 | RFQ |


Product
Brand
Articles
Tools



















