Analog Devices Inc. EVAL-AD9833SDZEvaluation Board For Low Power 20 MW 2.3 V To 5.5 V Programmable Waveform Generator
Description
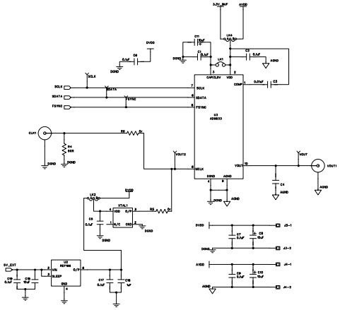
The Analog Devices EVAL-AD9833SDZ Evaluation Board is designed to evaluate the AD9833 Low Power 12.65 mW, 2.3V to 5.5V Programmable Waveform Generator. This board is ideal for medical and healthcare applications, as it provides a low power, programmable waveform generator with a wide range of features. It has a wide frequency range of 0.1 Hz to 12.5 MHz, and can generate sine, triangle, and square waveforms. It also has a programmable output amplitude, and can be used to generate frequency sweeps. The board is powered by a 2.3V to 5.5V supply, and has an on-board USB interface for easy programming. The board also includes a variety of test points and connectors for easy evaluation and testing.
Specifications
Analog Devices Inc. technical specifications, attributes, parameters and parts with similar specifications to Analog Devices Inc. .
- TypeParameter
- Lifecycle StatusPRODUCTION (Last Updated: 2 weeks ago)
- Factory Lead Time8 Weeks
- Package / CaseModule
- Number of Pins0
- Part StatusActive
- Moisture Sensitivity Level (MSL)1 (Unlimited)
- TypeTiming
- Max Operating Temperature105°C
- Min Operating Temperature-40°C
- Base Part NumberAD9833
- FunctionDirect Digital Synthesis (DDS)
- Operating Supply Voltage5.5V
- InterfaceUSB
- Utilized IC / PartAD9833
- Supplied ContentsBoard(s)
- Resolution1.25 B
- Evaluation KitYes
- EmbeddedNo
- Secondary Attributes25MHz, Graphical User Interface, 2.3V ~ 5.5V
- REACH SVHCNo SVHC
- Radiation HardeningNo
- RoHS StatusROHS3 Compliant
- Lead FreeContains Lead
0 Similar Products Remaining
Technical Documents
Associated Products
| Part Number | Manufacturer | Description | Stock | RFQ |
|---|---|---|---|---|
| Analog Devices Inc. | IC MULTIPLEXER 4X1 20TSSOP | 0 | RFQ | |
| Analog Devices Inc. | IC REG LINEAR 5V 200MA TSOT23-5 | 8 | RFQ | |
| Nidec Copal Electronics | SWITCH SLIDE SPDT 100MA 6V | 0 | RFQ |


Product
Brand
Articles
Tools




















