Linear Technology/Analog Devices DC2248A-ADEMO BOARD FOR LTC6951
Description
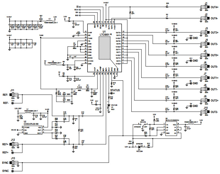
The Analog Devices DC2248A-A Demo Board is a versatile instrumentation and measurement tool designed for use with the LTC6951 5-Output Integer-N PLL with Integrated VCO. This board provides a wide range of output frequencies from 1.95MHz to 2.5GHz, allowing for precise control of the PLL's output. The board also features a variety of connectors and switches for easy setup and operation. The DC2248A-A is an ideal tool for engineers and technicians who need to quickly and accurately measure and control the output of the LTC6951 PLL.
Specifications
Linear Technology/Analog Devices technical specifications, attributes, parameters and parts with similar specifications to Linear Technology/Analog Devices .
- TypeParameter
- Factory Lead Time8 Weeks
- Published2012
- Part StatusActive
- Moisture Sensitivity Level (MSL)1 (Unlimited)
- TypeTiming
- FunctionFrequency Synthesizer
- Utilized IC / PartLTC6951
- Supplied ContentsBoard(s)
- Primary AttributesSingle Integer-N PLL with VCO
- Secondary AttributesSMA Connectors
- RoHS StatusNon-RoHS Compliant
0 Similar Products Remaining
Technical Documents
Associated Products
| Part Number | Manufacturer | Description | Stock | RFQ |
|---|---|---|---|---|
| Analog Devices, Inc. | 35000 | RFQ | ||
| Texas Instruments | IC GATE NAND 2CH 2-INP US8 | 602 | RFQ | |
| Texas Instruments | IC GATE NAND 2CH 2-INP US8 | 30000 | RFQ | |
| Microchip Technology | MICROCHIP - 24LC025-I/ST - SERIAL EEPROM, 2KBIT, 400KHZ, TSSOP-8 | 25 | RFQ |


Product
Brand
Articles
Tools



















