Analog Devices Inc. EVAL-ADF4351EB1ZANALOG DEVICES EVAL-ADF4351EB1Z ADF4351EB1Z EVALUATION MODULE
Description
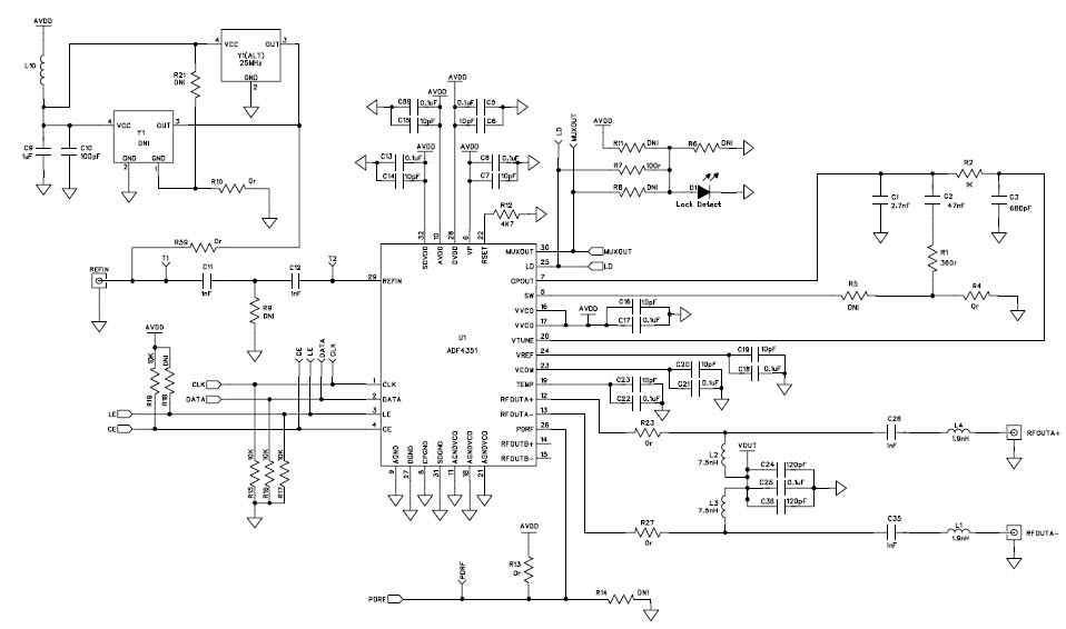
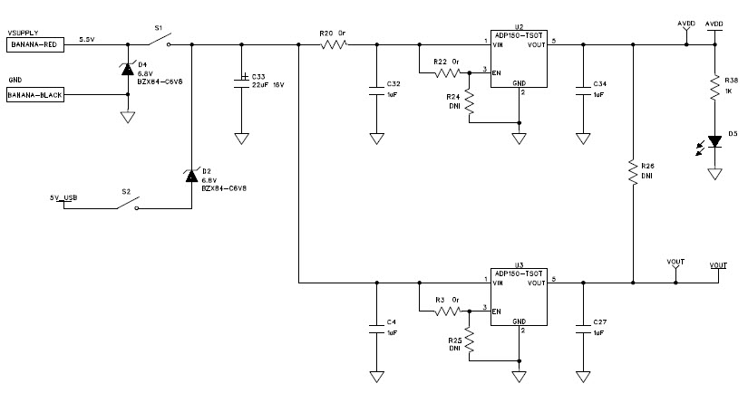
The Analog Devices EVAL-ADF4351EB1Z is an evaluation board for the ADF4351 fractional-N PLL frequency synthesizer. This board is designed to provide a platform for evaluating the performance of the ADF4351 frequency synthesizer. It features a wide range of frequency tuning capabilities, allowing users to generate frequencies from 23.4 MHz to 4400 MHz. The board also includes a variety of instrumentation and measurement features, such as a frequency counter, a power meter, and a spectrum analyzer. The board is also equipped with a USB interface for easy connection to a PC. This evaluation board is ideal for use in applications such as radio frequency (RF) testing, wireless communication, and instrumentation and measurement.
Specifications
Analog Devices Inc. technical specifications, attributes, parameters and parts with similar specifications to Analog Devices Inc. .
- TypeParameter
- Lifecycle StatusPRODUCTION (Last Updated: 2 weeks ago)
- Factory Lead Time8 Weeks
- Package / CaseModule
- Number of Pins0
- PackagingBulk
- Part StatusActive
- Moisture Sensitivity Level (MSL)1 (Unlimited)
- TypeTiming
- Frequency250MHz
- Base Part NumberADF4351
- FunctionFrequency Synthesizer
- Operating Supply Voltage5.5V
- InterfaceUSB
- Operating Supply Current110mA
- Utilized IC / PartADF4351
- Supplied ContentsBoard(s), Cable(s)
- Evaluation KitYes
- Primary AttributesSingle Fractional-N PLL
- EmbeddedNo
- REACH SVHCUnknown
- RoHS StatusNon-RoHS Compliant
- Lead FreeContains Lead
0 Similar Products Remaining
Technical Documents
Associated Products
| Part Number | Manufacturer | Description | Stock | RFQ |
|---|---|---|---|---|
| Microchip | 8K X 8 I2C/2-WIRE SERIAL EEPROM, PDSO8, 3.90 MM, ROHS COMPLIANT, PLASTIC, SOIC-8 | 0 | RFQ | |
| Analog Devices Inc. | IC REG LINEAR 1.8V 150MA TSOT5 | 11902 | RFQ | |
| Analog Devices Inc. | IC REG LINEAR 1.8V 150MA 4WLCSP | 6000 | RFQ | |
| Analog Devices Inc. | ANALOG DEVICES - ADP150ACBZ-3.3-R7 - Fixed LDO Voltage Regulator, 2.2V to 5.5V, 105mV Dropout, 3.3Vout, 150mAout, WLCSP-4 | 100 | RFQ | |
| Analog Devices Inc. | IC REG LINEAR 2.5V 150MA 4WLCSP | 70 | BUY | |
| Analog Devices Inc. | IC REG LINEAR 2.8V 150MA TSOT5 | 76 | BUY | |
| Microchip | 8K X 8 I2C/2-WIRE SERIAL EEPROM, PDSO8, 3.90 MM, ROHS COMPLIANT, PLASTIC, SOIC-8 | 1747 | BUY | |
| Microchip Technology | MICROCHIP - 24LC64-E/SN - SERIAL EEPROM, 64KBIT, 400KHZ, SOIC-8 | 0 | BUY | |
| Microchip | I2C? Serial EEPROM, 2.5 to 5.5V, 400 kHz, -40 to 125°C, DFN-8, RoHS | 0 | RFQ | |
| Analog Devices Inc. | IC REG LINEAR 3V 150MA TSOT5 | 44 | RFQ |


Product
Brand
Articles
Tools




















