Analog Devices Inc. EVAL-AD9834SDZBOARD EVAL FOR AD9834
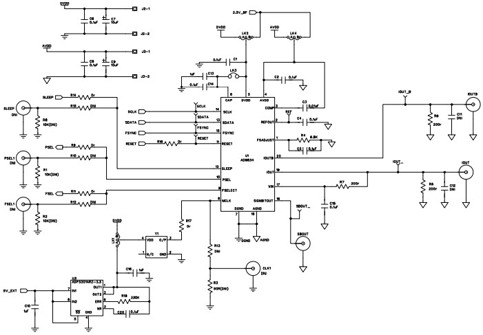
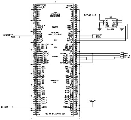
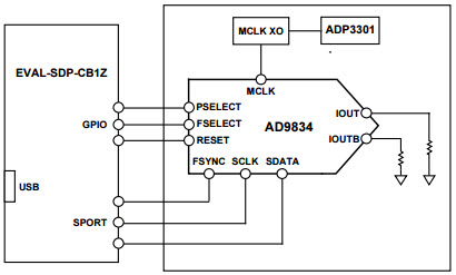
The Analog Devices EVAL-AD9834SDZ Evaluation Board is designed to evaluate the AD9834 20 mW Power, 2.3V to 5.5V, 75 MHz Complete DDS for medical and healthcare applications. This evaluation board features a low-power, low-noise, high-performance Direct Digital Synthesizer (DDS) with a wide frequency range of 0.1 Hz to 75 MHz. It also includes a low-noise, low-distortion sine wave output, a programmable output frequency, and a wide range of modulation capabilities. The board is designed to be used with a variety of medical and healthcare applications, including ultrasound imaging, medical imaging, and medical instrumentation. The board is also compatible with a variety of development tools, including the Analog Devices VisualDSP++ and the Analog Devices ADI-VIP software.
- TypeParameter
- Package / CaseModule
- Number of Pins0
- Part StatusObsolete
- Moisture Sensitivity Level (MSL)1 (Unlimited)
- TypeTiming
- Max Operating Temperature105°C
- Min Operating Temperature-40°C
- Base Part NumberAD9834
- FunctionDirect Digital Synthesis (DDS)
- Operating Supply Voltage5.5V
- InterfaceUSB
- Utilized IC / PartAD9834
- Supplied ContentsBoard(s)
- Resolution1.25 B
- Evaluation KitYes
- EmbeddedNo
- Secondary Attributes75MHz, Graphical User Interface, 2.3V ~ 5.5V
- REACH SVHCNo SVHC
- Radiation HardeningNo
- RoHS StatusROHS3 Compliant
- Lead FreeContains Lead
| Part Number | Manufacturer | Description | Stock | RFQ |
|---|---|---|---|---|
| Analog Devices Inc. | Isolated Half Bridge Driver 13-Pin LGA Tray | 300 | RFQ | |
| Analog Devices Inc. | ANALOG DEVICES ADUM7223ACCZDigital Isolator, Dual, 2 Channel, 40 ns, 3 V, 5.5 V, LGA, 13 Pins | 205 | BUY | |
| Analog Devices Inc. | DGTL ISO 2.5KV GATE DRIVER 13LGA | 15 | BUY |


Product
Brand
Articles
Tools


















