Analog Devices Inc. EVAL-ADAU1401EBZBOARD EVAL FOR ADAU1401
Description
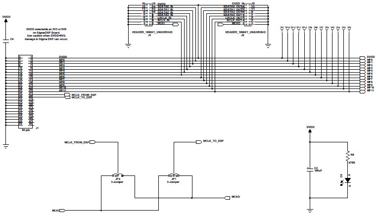
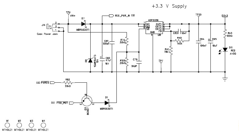
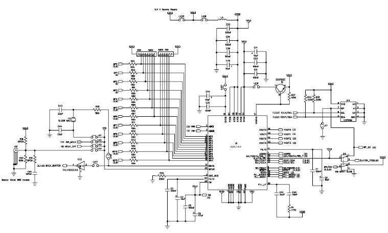
The Analog Devices EVAL-ADAU1401EBZ is an evaluation board designed for the ADAU1401 Audio Processor. This board is ideal for applications such as MP3 players, automotive, and transportation. It features a low-power, low-noise, and low-distortion audio processor with a wide range of features. It includes a 24-bit stereo audio codec, a digital signal processor, and a programmable logic device. The board also includes a variety of connectors, including a USB port, a 3.5mm audio jack, and a JTAG connector. The board is designed to be easy to use and provides a comprehensive set of tools for evaluation and development. It is also compatible with a variety of development tools, including the SigmaStudio graphical development environment.
Specifications
Analog Devices Inc. technical specifications, attributes, parameters and parts with similar specifications to Analog Devices Inc. .
- TypeParameter
- SeriesSigmaDSP®
- Part StatusObsolete
- Moisture Sensitivity Level (MSL)1 (Unlimited)
- TypeAudio
- Base Part NumberADAU1401
- FunctionCODEC
- Utilized IC / PartADAU1401
- Supplied ContentsBoard(s), Cable(s), Power Supply
- Evaluation KitYes
- Primary Attributes28-/56-Bit Audio Processor @ 50-MIPS, 2 ADCs, 4 DACs
- EmbeddedYes, DSP
- Secondary AttributesEqualization, Crossover, Bass Enhancement, Multiband Dynamics Processing, Delay, Etc.
- RoHS StatusROHS3 Compliant
0 Similar Products Remaining
Technical Documents
Associated Products
| Part Number | Manufacturer | Description | Stock | RFQ |
|---|---|---|---|---|
| Analog Devices Inc. | IC SUPERVISOR RESET 2.32V SOT143 | 0 | BUY | |
| Analog Devices Inc. | IC SUPERVISOR 1 CHANNEL SOT143-4 | 29898 | BUY | |
| Analog Devices Inc. | IC SUPERVISOR 1 CHANNEL SOT143-4 | 38 | BUY | |
| Analog Devices, Inc. | 0 | RFQ | ||
| Analog Devices Inc. | Audio Processor Automotive 48-Pin LQFP T/R | 70 | RFQ | |
| Nexperia USA Inc. | IC BUFFER NON-INVERT 3.6V 20SO | 4000 | BUY | |
| Analog Devices Inc. | ANALOG DEVICES - AD8608ARZ - OP AMP, 10MHZ, 5V/uS, SOIC-14 | 2100 | RFQ | |
| Analog Devices Inc. | IC OPAMP GP 10MHZ RRO 14SOIC | 3000 | RFQ | |
| Analog Devices Inc. | ANALOG DEVICES AD8608ARUZOperational Amplifier, Quad, 10 MHz, 4 Amplifier, 5 V/s, 2.7V to 5.5V, TSSOP, 14 Pins | 2787 | RFQ | |
| Analog Devices Inc. | IC SUPERVISOR RESET 4.38V SOT143 | 10 | BUY | |
| Analog Devices, Inc. | 0 | RFQ |
Load more


Product
Brand
Articles
Tools


























