Analog Devices Inc. EVAL-AD1940AZAD1940 Multimedia Misc Evaluation Board
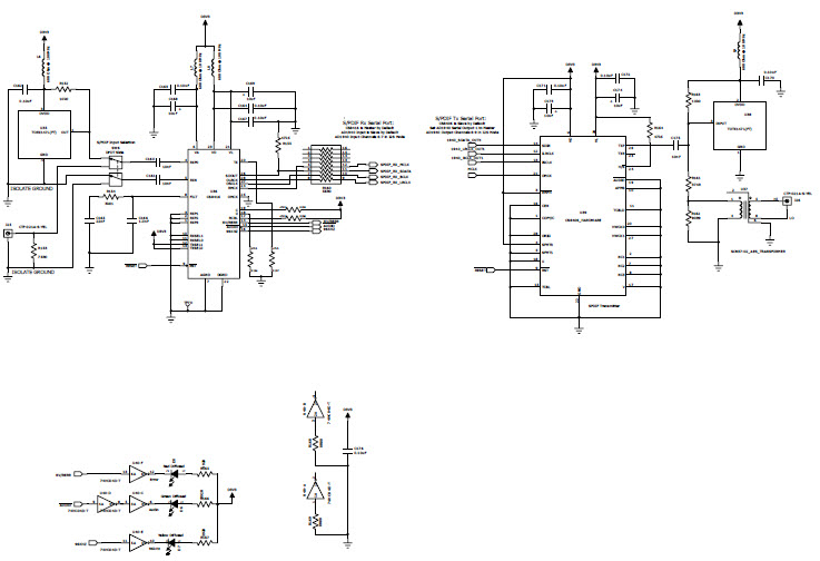
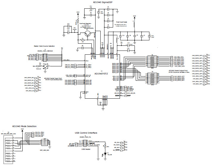
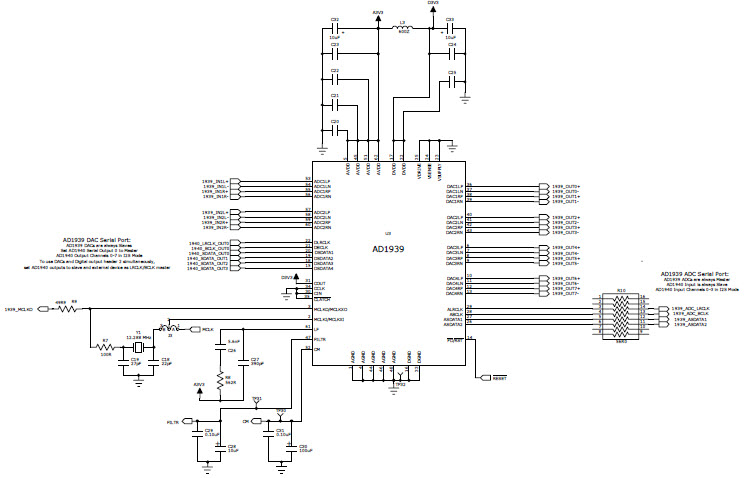
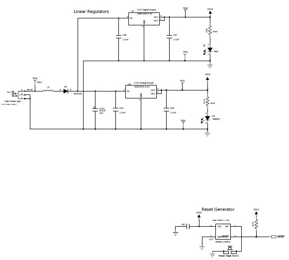
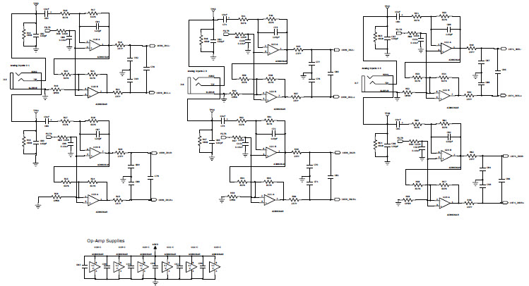
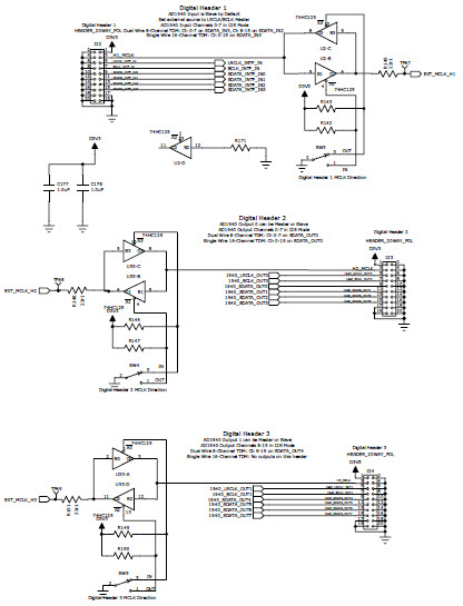
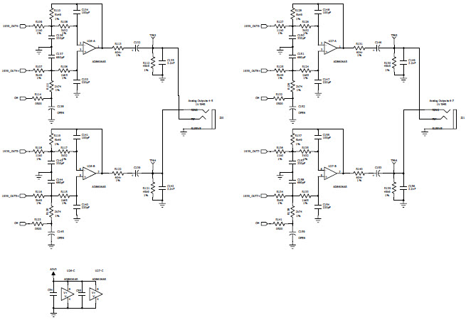
The Analog Devices EVAL-AD1940AZ Evaluation Board is a powerful tool for automotive and transportation applications. It is designed to evaluate the performance of the AD1940, a 28-bit audio processor for automotive applications. The board features a wide range of features, including a high-performance audio codec, a low-noise microphone preamplifier, a low-noise line driver, and a low-noise headphone amplifier. It also includes a variety of digital and analog I/O, including a USB port, an I2S port, and a variety of analog inputs and outputs. The board also includes a variety of software tools, including a graphical user interface, a software development kit, and a library of audio processing algorithms. The board is designed to be easy to use and provides a comprehensive platform for evaluating the performance of the AD1940.
- TypeParameter
- Lifecycle StatusPRODUCTION (Last Updated: 1 week ago)
- Factory Lead Time8 Weeks
- Number of Pins0
- PackagingBulk
- SeriesSigmaDSP®
- Part StatusActive
- Moisture Sensitivity Level (MSL)1 (Unlimited)
- TypeAudio
- Max Operating Temperature105°C
- Min Operating Temperature-40°C
- Base Part NumberAD1940
- FunctionAudio Processing
- Operating Supply Voltage2.5V
- InterfaceSerial
- Operating Supply Current163mA
- Utilized IC / PartAD1940
- Supplied ContentsBoard(s)
- Resolution3.5 B
- Evaluation KitYes
- Primary Attributes28/56-bit, Audio DSP, Single-chip, Multichannel
- EmbeddedYes, DSP
- Secondary AttributesEqualization, Crossover, Bass Enhancement, Multiband Dynamics Processing, Delay, Etc.
- REACH SVHCNo SVHC
- RoHS StatusROHS3 Compliant
- Lead FreeContains Lead
| Part Number | Manufacturer | Description | Stock | RFQ |
|---|---|---|---|---|
| Analog Devices Inc. | IC CODEC 24BIT ADC/DAC 64LQFP | 1088 | RFQ | |
| Analog Devices Inc. | ANALOG DEVICES ADM811TARTZ-REEL7Supervisor, Active-Low Reset, 1.2V-5.5Vin, SOT-143-3 | 120 | BUY | |
| Analog Devices Inc. | ANALOG DEVICES AD1974YSTZ Analogue to Digital Converter, 24 bit, 192 kSPS, Single, 3 V, 3.6 V, LQFP | 869 | RFQ | |
| Analog Devices Inc. | Audio Processor Automotive 48-Pin LQFP T/R | 70 | RFQ | |
| Analog Devices Inc. | IC OPAMP GP 10MHZ RRO 8SOIC | 1340 | RFQ | |
| Analog Devices Inc. | ANALOG DEVICES - AD8606ARZ - Operational Amplifier, Dual, 2 Amplifier, 10 MHz, 5 V/µs, 2.7V to 5.5V, SOIC, 8 Pins | 13758 | RFQ | |
| Analog Devices Inc. | Audio Codec 4ADC / 8DAC 24bit Automotive 64-Pin LQFP T/R | 3200 | BUY | |
| Analog Devices Inc. | IC OPAMP GP 10MHZ RRO 8SOIC | 2500 | RFQ | |
| Analog Devices Inc. | IC ADC/AUDIO 24BIT 192K 48LQFP | 10086 | RFQ | |
| Analog Devices Inc. | IC DSP AUDIO 16CH/28BIT 48-LQFP | 500 | RFQ |


Product
Brand
Articles
Tools
































