Analog Devices EVAL-AD1954EBOTHER Eval Brd for 3 Ch 24 Bit Sig-Process DAC
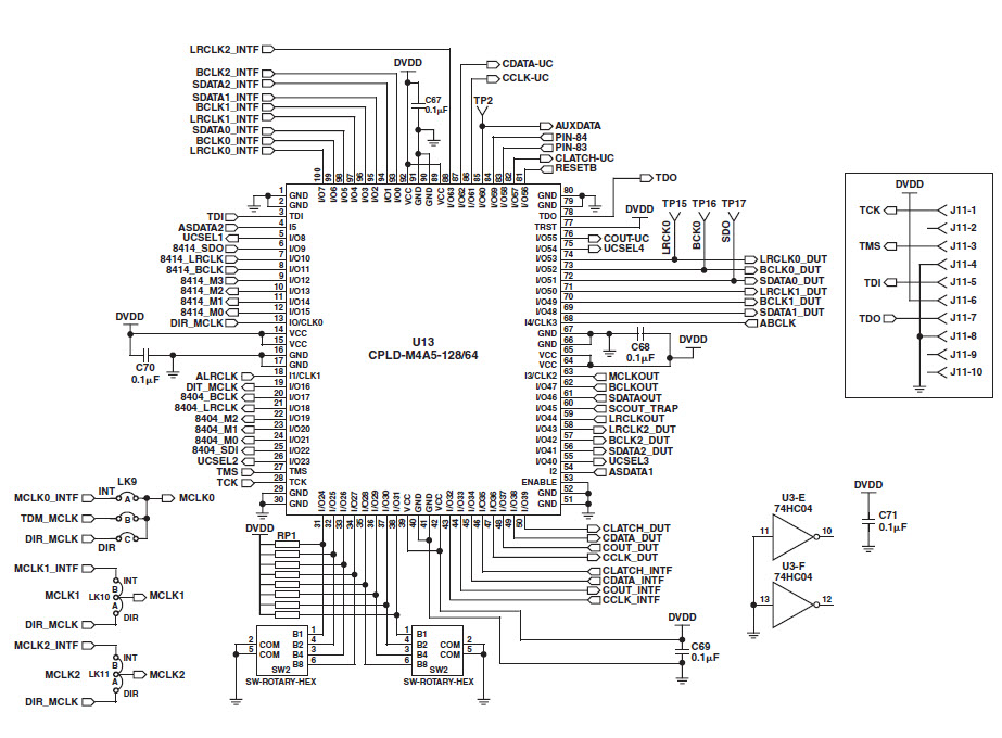
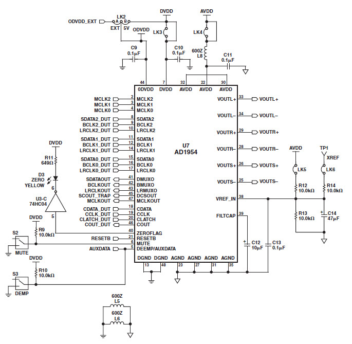
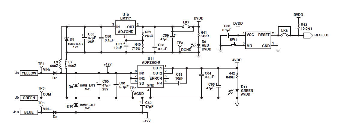
The Analog Devices EVAL-AD1954EB Evaluation Board is a powerful tool for evaluating the performance of the AD1954, a 3-channel, 26-bit SigmaDSP audio processor Digital to Analog Converter. This board is designed for use in military and aerospace grade applications, and features a wide range of features and capabilities. It includes a high-performance, low-noise power supply, a wide range of analog and digital I/O, and a comprehensive set of software tools for programming and debugging. The board also includes a variety of test points and connectors for easy connection to external test equipment. With its robust design and high-performance features, the EVAL-AD1954EB Evaluation Board is an ideal solution for evaluating the performance of the AD1954 in demanding applications.


Product
Brand
Articles
Tools

















