Analog Devices EVAL-AD1940MINIBBOARD EVAL AD1940 MINI SIGMADSP
Description
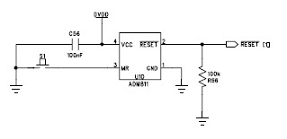
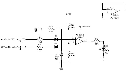
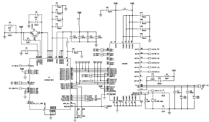
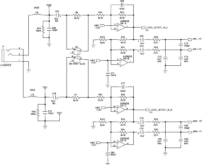
The Analog Devices EVAL-AD1940MINIB Evaluation Board is designed to provide a simple analog input and output setup for the AD1940 SigmaDSP, Automotive and Transportation Audio Processor. This board features a single-ended stereo input and output, as well as a digital audio interface. It also includes a power supply, a USB interface, and a set of jumpers for configuring the board. The board is designed to be used with the AD1940 SigmaDSP, allowing users to quickly and easily evaluate the performance of the processor. The board also includes a set of software tools for configuring the processor and analyzing the audio signals. The EVAL-AD1940MINIB Evaluation Board is an ideal solution for automotive and transportation audio applications.


Product
Brand
Articles
Tools




















