Analog Devices, Inc. EVAL-ADV7612-7511ANALOG DEVICES EVAL-ADV7612-7511BLACKFIN-BASED W/ADV7612 ADV7511
Description
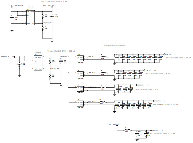
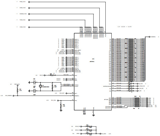
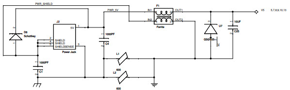
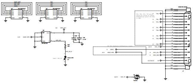
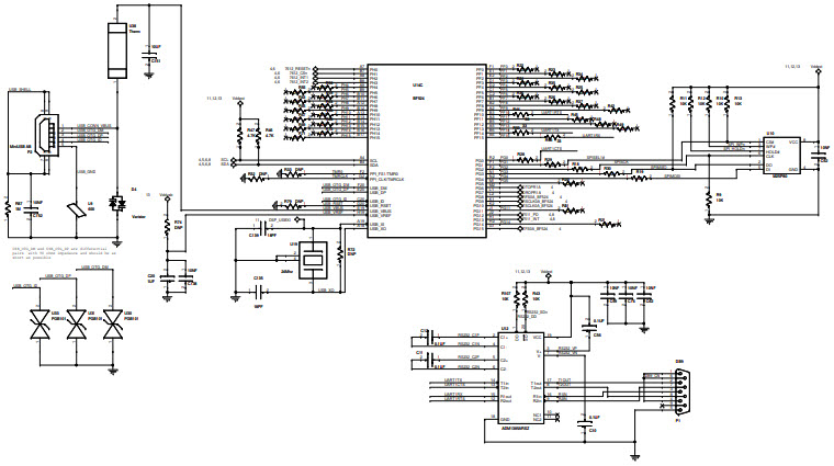
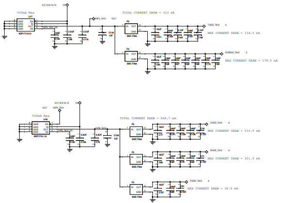
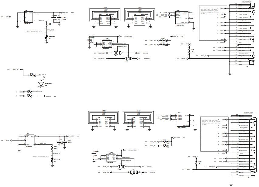
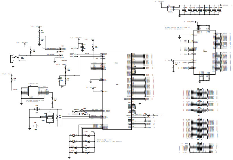
The Analog Devices EVAL-ADV7612-7511 Advantiv Video Evaluation Board is a comprehensive evaluation platform for the ADV7612 HDMI Receiver and ADV7511 HDMI Transmitter. It is designed to enable engineers to quickly evaluate the performance of the ADV7612 and ADV7511 devices in a variety of video and imaging processing applications. The board features a variety of connectors and interfaces, including HDMI, DVI, and DisplayPort, as well as a variety of video and imaging processing features, such as color space conversion, noise reduction, and image scaling. The board also includes a variety of software tools to help engineers quickly evaluate the performance of the ADV7612 and ADV7511 devices.
Specifications
Analog Devices, Inc. technical specifications, attributes, parameters and parts with similar specifications to Analog Devices, Inc. .
- TypeParameter
- Lifecycle StatusPRODUCTION (Last Updated: 1 week ago)
- Number of Pins0
- PackagingBulk
- Operating Supply Voltage5V
- InterfaceHDMI, RS-232, USB
- Evaluation KitYes
- REACH SVHCNo SVHC
- Radiation HardeningNo
- RoHS StatusRoHS Compliant
- Lead FreeContains Lead
0 Similar Products Remaining
Technical Documents
Associated Products
| Part Number | Manufacturer | Description | Stock | RFQ |
|---|---|---|---|---|
| Analog Devices, Inc. | 8 | RFQ | ||
| Analog Devices, Inc. | 763 | RFQ | ||
| Analog Devices Inc. | ANALOG DEVICES ADM13305-33ARZ DUAL SUPERVISORY, W/WATCHDOG, 8SOIC | 325 | BUY | |
| Analog Devices Inc. | IC SUPERVISORY CIRCUIT DL 8SOIC | 20000 | BUY | |
| Analog Devices Inc. | IC SUPERVISR DUAL 3.3/ADJ 8SOIC | 8204 | BUY | |
| Analog Devices Inc. | ANALOG DEVICES ADM13305-5ARZ DUAL SUPERVISORY, W/WATCHDOG, 8SOIC | 304 | BUY | |
| Analog Devices Inc. | IC REG LINEAR 1.8V 500MA 8MSOP | 10 | RFQ | |
| Analog Devices Inc. | IC REG LINEAR 1V 500MA 8MSOP | 10 | RFQ | |
| Analog Devices, Inc. | IC XMITTER HDMI 12BIT 100LQFP | 9 | RFQ | |
| Analog Devices Inc. | IC TXRX RS-232 HI-SP 3.3V 20SSOP | 94 | RFQ |


Product
Brand
Articles
Tools







































