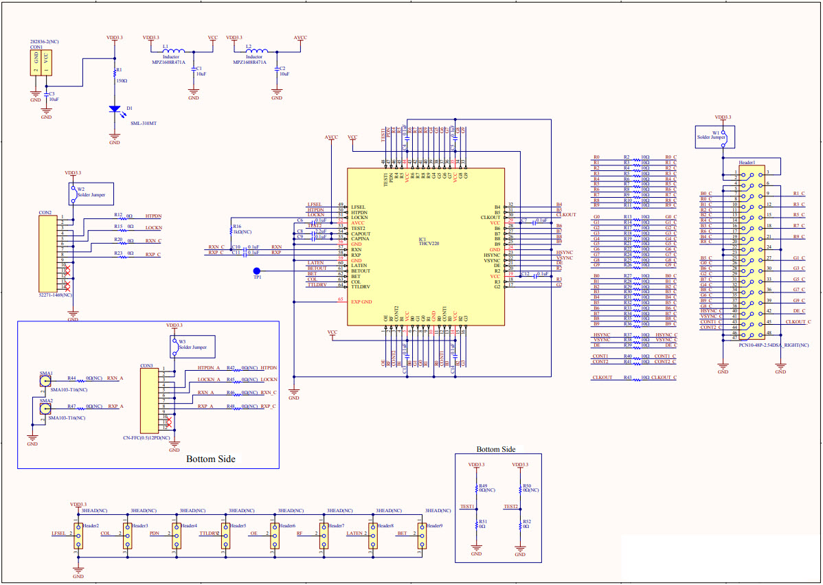
CEL THEVA220-V2THCV220 EVALUATION BOARD
The California Eastern Laboratories THEVA220-V2, THCV220 V-by-One HS Single Link Evaluation Kit is a comprehensive solution for transmission video data, video, and imaging applications. It is designed to provide a complete evaluation platform for testing and evaluating the performance of V-by-One HS single link video transmission systems. The kit includes a transmitter board, receiver board, and a power supply. The transmitter board features a V-by-One HS transmitter, a video input port, and a control port. The receiver board features a V-by-One HS receiver, a video output port, and a control port. The kit also includes a power supply, cables, and a user manual. The kit is ideal for evaluating the performance of V-by-One HS single link video transmission systems in a variety of applications, including medical imaging, automotive, and consumer electronics.
- TypeParameter
- Factory Lead Time10 Weeks
- SeriesTHine® V-by-One®HS
- Part StatusActive
- Moisture Sensitivity Level (MSL)1 (Unlimited)
- TypeInterface
- FunctionV-by-One®HS to CMOS/TTL
- Utilized IC / PartTHCV220
- Supplied ContentsBoard(s)
- Evaluation KitYes
- Primary AttributesReceiver
- Secondary AttributesOn-Board LEDs
- RoHS StatusROHS3 Compliant
| Part Number | Manufacturer | Description | Stock | RFQ |
|---|---|---|---|---|
| Microchip Technology | Clock Multiplexer 8-IN LVPECL 44-Pin MLF T/R | 0 | RFQ | |
| Microchip Technology | IC MUX 8:1 PREC LVPECL 44-MLF | 136 | RFQ |


Product
Brand
Articles
Tools













