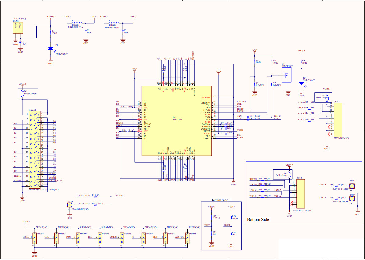
CEL THEVA219-V2THCV219 EVALUATION BOARD
The California Eastern Laboratories THEVA219-V2, THCV219 V-by-One HS Single Link Evaluation Kit is a comprehensive solution for testing and evaluating the transmission of video data, video, and imaging applications. This kit includes a transmitter and receiver board, a power supply, and a USB cable for connecting the boards to a PC. The transmitter board supports up to 4K resolution and is capable of transmitting data at up to 18Gbps. The receiver board supports up to 4K resolution and is capable of receiving data at up to 18Gbps. The kit also includes a software package that allows users to configure the boards and test the performance of the transmission. This kit is ideal for testing and evaluating the performance of video, imaging, and data transmission applications.
- TypeParameter
- Factory Lead Time10 Weeks
- SeriesTHine® V-by-One®HS
- Part StatusActive
- Moisture Sensitivity Level (MSL)1 (Unlimited)
- TypeInterface
- FunctionCMOS/TTL to V-by-One® HS
- Utilized IC / PartTHCV219
- Supplied ContentsBoard(s)
- Evaluation KitYes
- Primary AttributesTransmitter
- Secondary AttributesOn-Board LEDs
- RoHS StatusROHS3 Compliant
| Part Number | Manufacturer | Description | Stock | RFQ |
|---|---|---|---|---|
| Microchip Technology | IC MUX 4:1 LVPECL PREC LP 32-MLF | 2 | RFQ |


Product
Brand
Articles
Tools













