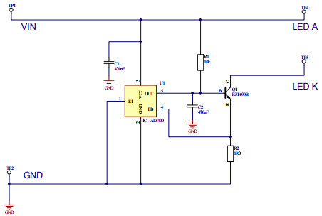
Diodes Incorporated AL8400EV1BOARD LED DRIVER 150MA
The Diodes Incorporated AL8400EV1-EV1, AL8400EV1, Evaluation Board is a versatile and powerful tool for evaluating the performance of the AL8400 Linear LED Driver. This evaluation board is designed to provide a comprehensive platform for testing the AL8400's features and capabilities in a variety of lighting applications. The board includes a wide range of components, including a power supply, a microcontroller, a voltage regulator, and a variety of LEDs. The board also includes a variety of connectors and jumpers for easy connection to external devices. The board is designed to be used with the AL8400 Linear LED Driver, allowing users to quickly and easily evaluate the performance of the driver in a variety of lighting applications. The board is also designed to be used with a variety of other components, such as sensors, switches, and other devices, allowing users to create a complete lighting system.
- TypeParameter
- Factory Lead Time16 Weeks
- PackagingBox
- Part StatusActive
- Moisture Sensitivity Level (MSL)1 (Unlimited)
- Output Current per Channel15mA
- Utilized IC / PartAL8400
- Supplied ContentsBoard(s)
- Evaluation KitYes
- Outputs and Type1, Non-Isolated
- RoHS StatusRoHS Compliant
| Part Number | Manufacturer | Description | Stock | RFQ |
|---|---|---|---|---|
| ON Semiconductor | IC OR CTRLR BRIDGE RECT 12MLP | 1274 | RFQ |


Product
Brand
Articles
Tools







