Linear Technology/Analog Devices DC1160ABOARD EVAL LED DRIVER LT3518
Description
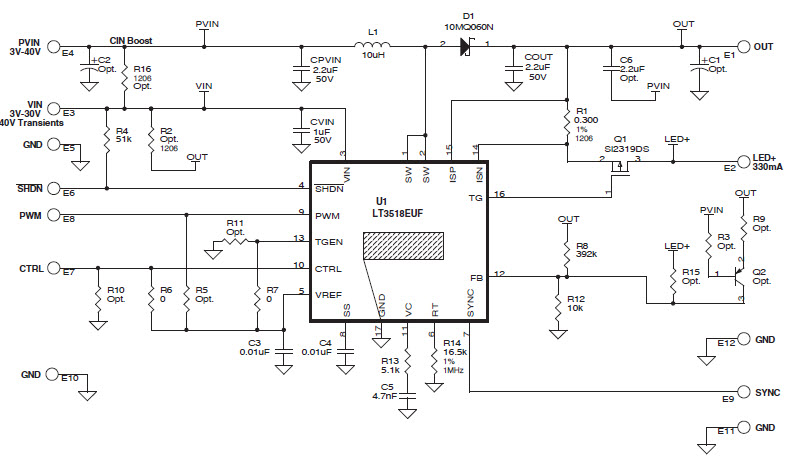
The Analog Devices DC1160A-A LT3518 Demo Board is a full-featured LED driver with a 2.3A switch current, designed for automotive and transportation applications. It features a wide input voltage range of 4.5V to 40V, adjustable output current up to 2.3A, and a wide dimming range of 0.1% to 100%. The board also includes a high-side current sense amplifier, a low-side current sense amplifier, and a temperature monitor. It is designed to provide a high level of efficiency and reliability, making it ideal for automotive and transportation applications.
Specifications
Linear Technology/Analog Devices technical specifications, attributes, parameters and parts with similar specifications to Linear Technology/Analog Devices .
- TypeParameter
- Factory Lead Time8 Weeks
- Lifecycle StatusPRODUCTION (Last Updated: 3 weeks ago)
- Number of Pins0
- Published2007
- PackagingBulk
- Part StatusActive
- Moisture Sensitivity Level (MSL)1 (Unlimited)
- Number of Outputs1
- Operating Supply Voltage40V
- Output Current330mA
- Voltage - Output6.5V~40V
- Output Current per Channel330mA
- Utilized IC / PartLT3518
- Supplied ContentsBoard(s)
- Evaluation KitYes
- Outputs and Type1, Non-Isolated
- FeaturesDimmable, Shutdown
- Length29mm
- RoHS StatusNon-RoHS Compliant
- REACH SVHCNo SVHC
0 Similar Products Remaining


Product
Brand
Articles
Tools








