Diodes Incorporated ZXSC310EV4
Description
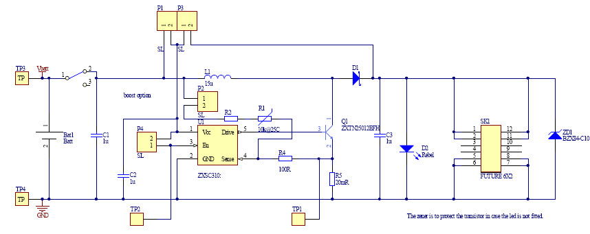
Diodes Incorporated's ZXSC310EV4-EV4 is a one LED white LED driver designed for digital still cameras, consumer electronics, and automotive applications. It features a wide input voltage range of 2.7V to 5.5V, and a wide output current range of 0.1mA to 20mA. It also has a low quiescent current of 0.1mA, and a low shutdown current of 0.1uA. The ZXSC310EV4-EV4 is designed to provide a high efficiency, low noise, and low EMI solution for LED applications. It also features a wide temperature range of -40°C to +85°C, and is RoHS compliant.
Specifications
Diodes Incorporated technical specifications, attributes, parameters and parts with similar specifications to Diodes Incorporated .
- TypeParameter
- RoHS StatusRoHS Compliant
0 Similar Products Remaining
Technical Documents
Associated Products
| Part Number | Manufacturer | Description | Stock | RFQ |
|---|---|---|---|---|
| ON Semiconductor | IC BUFFER NON-INVERTING SOT553 | 1567 | BUY |


Product
Brand
Articles
Tools





