Diodes ZXLD1350EV4Evalboard ZXLD1350 RoHSconf
Description
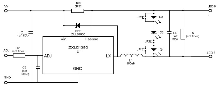
The Diodes Incorporated ZXLD1350EV4-EV4 is a 1W, 3-LEDs White LED Driver designed for flashlight, automotive, and transportation applications. It features a wide input voltage range of 2.7V to 5.5V, and a wide output current range of 10mA to 350mA. It also has a low quiescent current of only 1.5mA, and a high efficiency of up to 95%. The driver is designed to be highly reliable and robust, with a wide operating temperature range of -40°C to +125°C. It is also RoHS compliant and halogen-free, making it an ideal choice for environmentally friendly applications.


Product
Brand
Articles
Tools






