Microchip Technology MIC2297-42YML EVPower Management IC Development Tools 1.2MHz 1.2A Boost PWM Converter Eval
Description
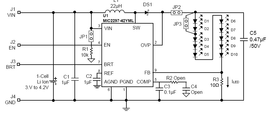
The Microchip Technology MIC2297-42YML EV is a 10-LEDs White LED Driver designed for use in cellular phones, consumer electronics, and automotive applications. It features a wide input voltage range of 2.7V to 5.5V, and a wide output current range of 0.1mA to 40mA. It also has a low quiescent current of only 1.5mA, and a high efficiency of up to 95%. The MIC2297-42YML EV is designed to provide a high level of protection against over-voltage, over-current, and short-circuit conditions. It also features a low-noise operation, and a wide temperature range of -40°C to +85°C. This LED driver is ideal for applications that require a high level of reliability and performance.
Specifications
Microchip Technology technical specifications, attributes, parameters and parts with similar specifications to Microchip Technology .
- TypeParameter
- Voltage-Input2.5V~10V
- PackagingBulk
- Published2008
- Part StatusActive
- Moisture Sensitivity Level (MSL)1 (Unlimited)
- Max Operating Temperature125°C
- Min Operating Temperature-40°C
- Base Part NumberMIC2297
- Number of Outputs1
- Output Current1.2A
- Voltage - Output42V
- Output Current per Channel20mA
- Utilized IC / PartMIC2297
- Supplied ContentsBoard(s)
- Evaluation KitYes
- Current - Output / Channel20mA
- Outputs and Type1, Non-Isolated
- REACH SVHCNo SVHC
- RoHS StatusROHS3 Compliant
- Lead FreeContains Lead
0 Similar Products Remaining
Technical Documents
Associated Products
| Part Number | Manufacturer | Description | Stock | RFQ |
|---|---|---|---|---|
| Diodes Incorporated | TRANS NPN 60V 5A E-LINE | 0 | RFQ | |
| Diodes Incorporated | TRANS NPN 60V 5A E-LINE | 0 | RFQ | |
| Diodes Incorporated | Bipolar Transistors - BJT NPN Big Chip SELine | 20000 | RFQ |


Product
Brand
Articles
Tools












