Infineon CYUSB3KIT-003CYUSB3 EZ-USB FX3 SuperSpeed Explorer Kit
Description
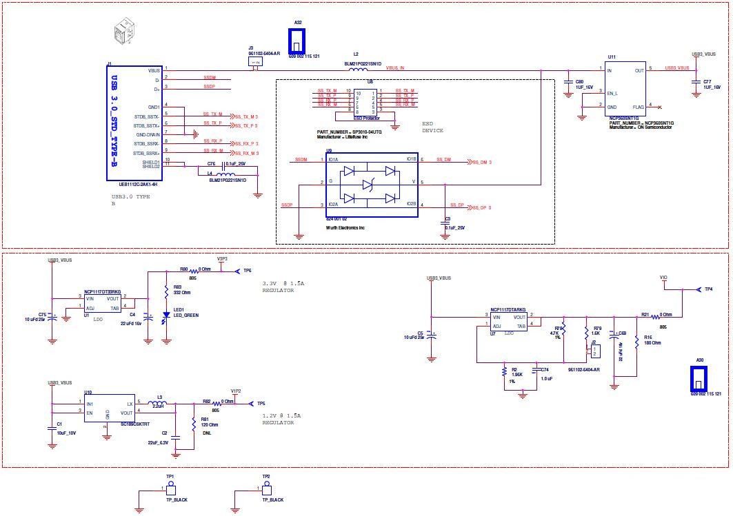
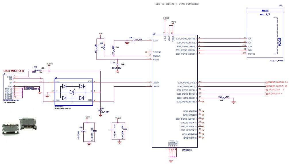
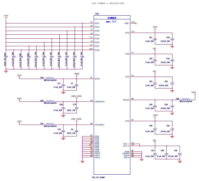
The Infineon Technologies AG CYUSB3KIT-003 EZ-USB FX3 SuperSpeed Explorer Kit is a comprehensive development platform for the CY7C65215 full-speed USB-Serial, dual channel bridge controller. It is designed for consumer electronics applications and provides a complete solution for developing and testing USB 3.0 SuperSpeed applications. The kit includes a USB 3.0 SuperSpeed board, a USB 3.0 cable, a USB 2.0 cable, a USB 3.0 power supply, and a USB 3.0 host controller. The kit also includes a comprehensive suite of software tools, including a USB 3.0 driver, a USB 3.0 protocol analyzer, and a USB 3.0 performance analyzer. The kit is ideal for developing and testing USB 3.0 SuperSpeed applications for consumer electronics.
Specifications
Infineon technical specifications, attributes, parameters and parts with similar specifications to Infineon .
- TypeParameter
- CategoryCommunication Tools
- PackageBox
- Base Product NumberCYUSB3KIT-003
- MfrInfineon Technologies
- Product StatusActive
- SeriesEZ-USB FX3™
- TypeCommunication Tools
- FunctionUSB 3.0 Host/Controller
- Utilized IC / PartCYUSB301x
- Supplied ContentsBoard(s), Cable(s), Accessories
- Primary Attributes-
- EthernetNo
- USBUSB3.0
- Embedded-
- Secondary Attributes-
- GPIONo
0 Similar Products Remaining
Associated Products
| Part Number | Manufacturer | Description | Stock | RFQ |
|---|---|---|---|---|
| STMicroelectronics | IC EEPROM 2M I2C 1MHZ 8SO | 7500 | RFQ | |
| ON Semiconductor | IC REG LINEAR 3.3V 1A DPAK | 29700 | RFQ | |
| ON Semiconductor | 1.0 A Positive LDO Linear Voltage Regulator (Fixed and Adjustable), V out : Adj | 19800 | RFQ | |
| Semtech Corporation | IC REG BUCK 1.2V 1.5A SYNC SOT23 | 0 | RFQ |


Product
Brand
Articles
Tools



























