Infineon Technologies S6SAE101A00SA1002Power Management IC Development Tools S6AE101A PMIC Dev Kit
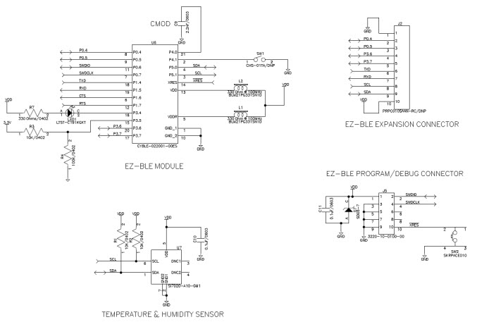
The Infineon Technologies AG S6SAE101A00SA1002-SA1002 Solar Powered IoT Device Development Kit is an all-in-one solution for developing a solar-powered IoT device. It includes a BLE wireless connectivity module, a lighting sensor, and a temperature sensor. The kit is designed to be easy to use and provides a comprehensive platform for developing a solar-powered IoT device. The kit also includes a solar panel, a battery, and a power management unit, allowing for a complete solar-powered IoT device. The kit also includes a comprehensive software package, allowing for easy integration of the device into existing systems. The kit is ideal for developers looking to create a solar-powered IoT device with BLE wireless connectivity, lighting sensor, and temperature sensor.
- TypeParameter
- RoHSDetails
- Tool Is For Evaluation OfS6AE101A
- Interface TypeI2C, USB
- Factory Pack QuantityFactory Pack Quantity1
- Unit Weight11.287668 oz
- PackageBulk
- Base Product NumberS6SAE101
- MfrInfineon Technologies
- Product StatusDiscontinued at Digi-Key
- PackagingBulk
- Series-
- TypeEnergy Harvesting
- FunctionEnergy Harvesting
- Output Voltage1.1 V to 5.2 V
- Utilized IC / PartS6AE101A
- Supplied ContentsBoard(s), Cable(s)
- Primary Attributes-
- Embedded-
- Secondary Attributes-
- ProductEvaluation Kits
- Input Voltage-


Product
Brand
Articles
Tools
























