STMicroelectronics STEVAL-BCNKT01V1Starter Kit,BlueCoin, STM32F446 180 MHz MCU, Acoustic and Motion Sensing, IoT Applications
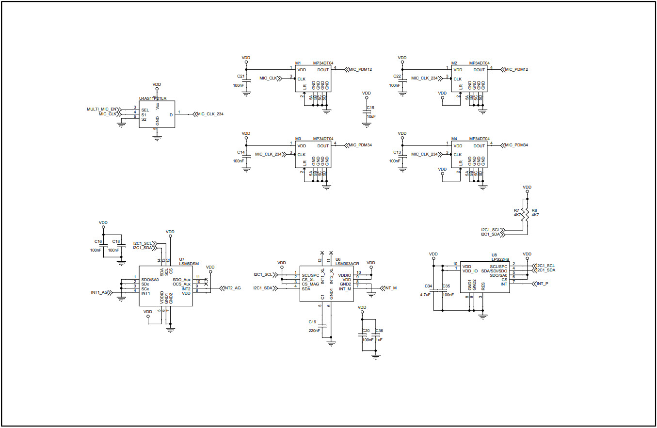
The STMicroelectronics STEVAL-BCNKT01V1 BlueCoin Starter Kit is an integrated development and prototyping platform for augmented acoustic, motion sensing, and IoT applications. It is designed to help developers quickly and easily create prototypes for industrial automation, wearable devices, and other IoT applications. The kit includes a STM32L4R9I-DISCOVERY board, a MEMS microphone, a motion sensor, and a Bluetooth Low Energy module. The board is powered by an ARM Cortex-M4 processor and features a wide range of peripherals, including a USB port, an LCD display, and a variety of sensors. The kit also includes a comprehensive set of development tools, including an integrated development environment, a debugger, and a library of sample code. With the STEVAL-BCNKT01V1, developers can quickly and easily create prototypes for a variety of applications.
- TypeParameter
- Description/FunctionBlueCoin starter kit
- Unit Weight0.811301 oz
- Factory Pack QuantityFactory Pack Quantity1
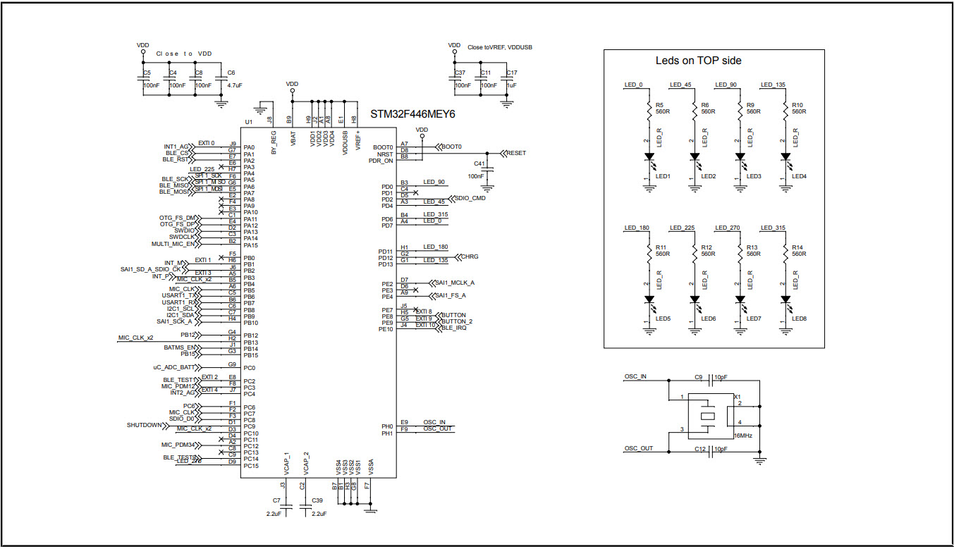
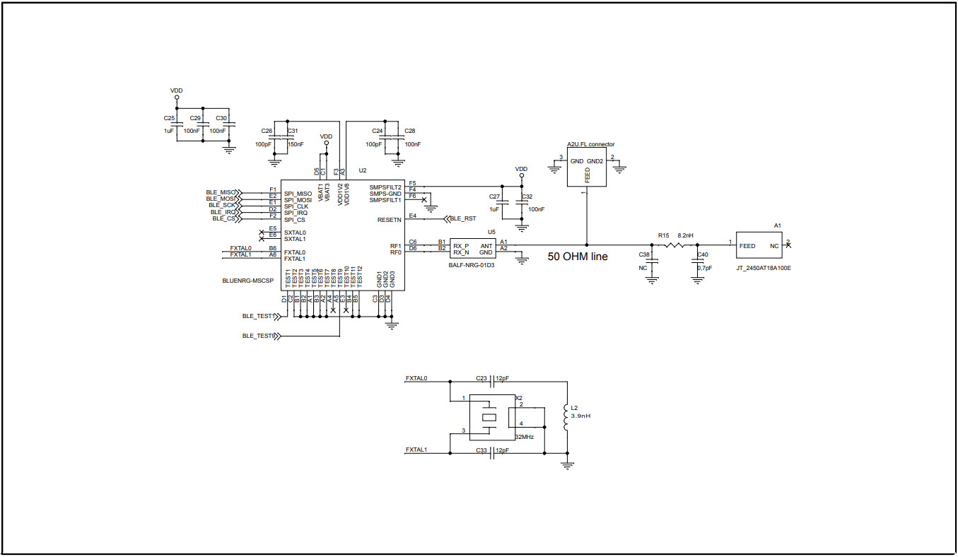
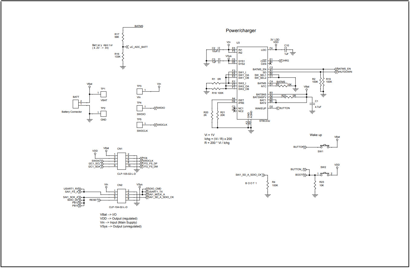
- Interface TypeCAN, I2C, I2S, SAI, SDIO, SPI, UART, USB
- ManufacturerSTMicroelectronics
- BrandSTMicroelectronics
- Tool Is For Evaluation OfSTM32F446
- TradenameSensorTile
- RoHSDetails
- SeriesSTEVAL-BCNKT01V1
- PackagingBulk
- SubcategoryDevelopment Tools
- Operating Supply Voltage4.5 V to 5.5 V
- Data Bus Width32 bit
- Product TypeDevelopment Boards & Kits - ARM
- Core ArchitectureARM
- ProductStarter Kits
- Kit ContentsStarter Kit STEVAL-BCNCS01V1, STEVAL-BCNST01V1, STEVAL-BCNCR01V1, 130 mAh Li-Po Battery, Prog Cable
- Product CategoryDevelopment Boards & Kits - ARM


Product
Brand
Articles
Tools




























