Linear Technology/Analog Devices DC1242ABOARD EVAL FOR LTC3537EUD
Description
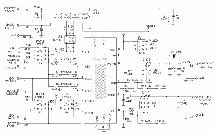
The Analog Devices DC1242A-A, LTC3537EUD Demo Board is a 600mA (Isw) Synchronous Boost Converter and 100mA LDO in 3mm x 3mm QFN, Audio Power Amplifier. It is designed to provide a high-efficiency, low-noise, and low-cost solution for powering audio applications. The board features a high-efficiency synchronous boost converter with a wide input voltage range of 2.7V to 5.5V, and a low-noise 100mA LDO. The board also includes a high-performance audio power amplifier with a maximum output power of 2W into 8 ohms. The board is designed to be used with a single-cell Li-Ion battery, and is ideal for powering portable audio applications.
Specifications
Linear Technology/Analog Devices technical specifications, attributes, parameters and parts with similar specifications to Linear Technology/Analog Devices .
- TypeParameter
- Lifecycle StatusPRODUCTION (Last Updated: 2 weeks ago)
- Factory Lead Time8 Weeks
- Package / CaseQFN
- Number of Pins0
- Published2009
- Part StatusActive
- Moisture Sensitivity Level (MSL)1 (Unlimited)
- Base Part NumberLTC3537
- Frequency - Switching2.2MHz
- Utilized IC / PartLTC3537
- Supplied ContentsBoard(s)
- Evaluation KitYes
- Board TypeFully Populated
- Main PurposeDC/DC, Step Up with LDO
- Outputs and Type2, Non-Isolated
- Regulator TopologyBoost
- RoHS StatusROHS3 Compliant
0 Similar Products Remaining
Technical Documents
Associated Products
| Part Number | Manufacturer | Description | Stock | RFQ |
|---|---|---|---|---|
| Analog Devices / Linear Technology | 0 | RFQ |


Product
Brand
Articles
Tools














